芯片手册中关于电流采样计算公式:VSOUT = VREF + (RREF * ILOAD) / 4000
其中VREF可否为0,直接接地?
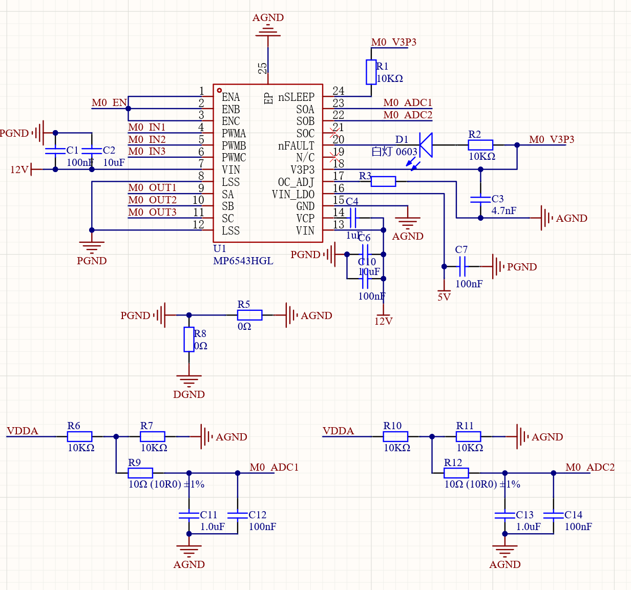
还有手册中电流采样部分这样的描述以及EV6543-L-01A DEMO板中电路是什么意思?
To terminate the outputs when using an A/D converter with inputs that are ratiometric to its supply voltage, use two equal-value resistors to the ADC supply and ground. The resulting ADC code will be half-scale at zero current. Figure 2 shows a simplified drawing of the current measurement circuit.
我的应用case是驱动2804级别的电机,单相电流在0.5A左右,可否用以下电路?
谢谢
MP6543是集成了采样电路,手册上描述就是SOX上要接一个偏置电压作为电流位零的电位,因为无刷电流采集到的电流是有正负的。MCU的ADC来采样这个Vsout信号来获得电机运行的电流大小。
通常MCU是3.3V的话一般1.65V当作基准,可以通过1.65V的LDO加一个电阻拉到基准上,也就是手册里面,描述的采样公式。

如果没有1.65V的LDO的话,可以通过3.3V来分压获得,但是这个比例公式需要变一下,具体如下,注意里面的电流比例是4000,而不是10000。
2 个赞
我在用MP6540h也遇到这个问题,4000是哪里得出的参数啊?
4000是MP6543的电流比例系数,MP6540H的是9200,这个参数可以在芯片的数据手册中查到。

1 个赞
你好,MP6543内部集成了电流采样电路,不需要外部加采样电阻,您指的采样电阻是哪里?
我采用分压出来一个1.65v作为Vref然后加上一个RC滤波电路来采集电流,为什么我在控制中,R7两端的电压不恒定为1.65v?电机运行过程中相电压会影响参考电压吗?
当然会呀,SOA,SOB,SOC是电机电流采样输出引脚,会根据电流的不同输出不同的电压,和你那俩分压电阻一叠加,当然会改变分压,可以加个电压跟随器