跟着【MPS电机研究院】学习电机驱动技术知识,谈一谈手持式吸尘器电机的驱动设计升级。
手持式吸尘器用的是普通的高转速直流有刷电机。按照之前的经验,本来还是用MOSFET搭建H桥电路来驱动电机。不过这次的产品降低了内部空间,电路板的尺寸也得降低。这样之前的电路就不能满足要求了,网上搜了一下,发现MPS新出的芯片完全满足电路设计要求,接下来聊一下这个电路设计。
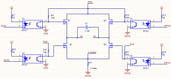
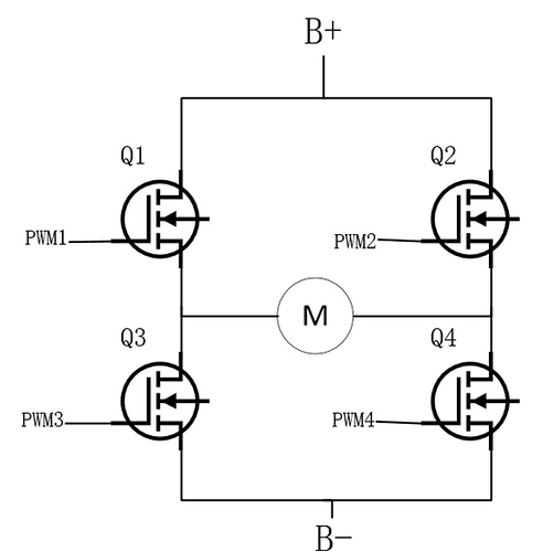
先说一下之前的电路设计,简单粗暴的四个MOSFET搭建的H桥,M1 和 M2之间接电机。这个电路是以前留下来的,虽然知道需要优化,但是没出现啥问题,也就没改。
手持式吸尘器中H桥驱动直流有刷电机的简单电路结构就是下图,B+ 和 B-是接电池包的正极和负极。Q1和Q4导通,Q2和Q3关闭电机正转。Q1和Q4关闭,Q2和Q3导通则电机反转。通过调整PWM来调节电机的转速。
下面是电机驱动部分的功能电路
以前的H桥驱动电路:
用光耦驱动MOSFET,4个MOSFET组成了H桥电路,元件多,成本高,很占PCB尺寸

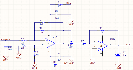
以前的电机电流检测和运算放大电路:
用小阻值的电阻采集电机电流,然后用运算放大器进行了两次反向放大。

以前的-12V电源电路:
用电源芯片把输入电压转成了-12V,给运算放大器供电(负电压),以便保证输出电压的精度

MCU控制电路:

根据上面的电路可以看得出,以前留下来的电路,用了4个光耦和四个MOSFET驱动直流有刷电机,还需要电源芯片产生-12V给运算放大器供电,并且用了预算放大器放大电机的电流,电路设计太复杂繁琐,成本也太高了。
现在用MPS新推出不久的MP6615直接代替掉了。并且MP6615内部集成了电流运算放大功能,所以运放和-12V电源电路都不需要了。
用MP6615代替H桥和运算放大器的电路:
从下面MP6615的电路看得出,设计简单、元器件少、成本低还不占电路板的尺寸

接下来聊一下MPS公司的这个电机驱动芯片:MP6615
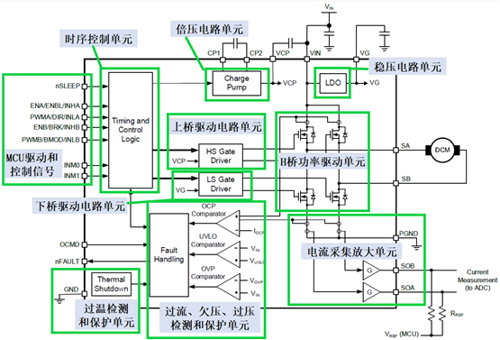
MP6615 是一个H桥直流电机驱动芯片,集成了MOSFET 组成的全桥电路,另外还集成了预驱动器、栅极驱动器电源和电流采样放大器。
MP6615 的MOSFET导通阻抗只有11mΩ ,可提供高达 8A 的连续输出电流并且芯片采用内部电荷泵为上管MOSFET (HS-FET) 生成栅极驱动器电压,而涓流充电电路则维持足够的栅极驱动器电压,以支持 100% 占空比运行。
通过上面的参数粗略的计算一下:
在这个手持式吸尘器产品工作时,电机的工作电流最大是3A,MP6615的导通阻抗是11mΩ。那么MP6615的功耗最大是:P=IIR=330.011*2=0.198W,乘以2是因为电机导通时MP6615内部有两个MOSFET导通。通过计算功耗就可以看出,低导通阻抗是MP6615的优势之一,0.2W的功耗,电路板通过铜箔和热过孔就可以满足散热要求。
MP6615还具有安全保护功能,包括过温关断保护、欠压锁定 (UVLO)保护和过流保护 (OCP)。并且MP6615 采用 TQFN-26 (6mmx6mm) 封装,节省电路板的尺寸。
下面是MP6615的应用电路,看起来电路设计非常简单

下面是MP6615的芯片内部架构,根据功能电路单元的划分,可以清楚的了解芯片的集成电路功能

设计中的散热处理:
MP6615驱动电路在PCB设计时,需要多铺铜箔散热,并且多用过孔将热量导到电路板的另一面进行散热。
设计中的信号干扰处理:
MP6615驱动电路中CP1和CP2之间的电容C4(参考上图自己设计的电路)是给芯片内部charge pump电路的外接电容,这个电容要离MP6615近一点,否则会有振铃产生。
VIN和VCP之间的电容C4(参考上图自己设计的电路)是bootstrap电容,这个电容也需要离MP6615近一点,可以避免电容跟电路板的电感造成信号振荡。

手持式吸尘器电机驱动电路设计升级后,电路板的尺寸和成本都比之前降低了,单片机没有更改,只是软件稍微调整了一下,样品经过测试后,产品性能非常好。
