求助!!!MP8796GVT无电压输出

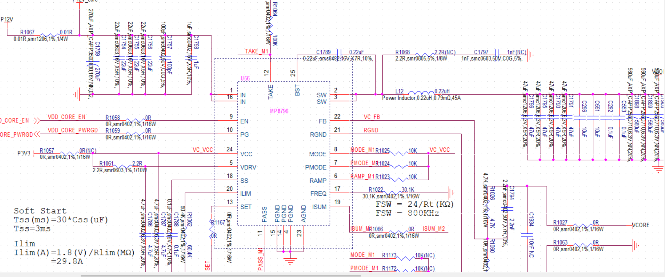
双相MP8796GVT级连输出60A设计:
芯片输入电压12V正常、使能3.3V正常;
MP8796GVT芯片PG信号输出高电平、VCC管脚正常输出3.25V; 电感前后端没电压;就是没有电压输出!!!

原理图不全,TAKE PASS信号有按两相并联的要求接好吗?

1 个赞

设计没问题,其他板子都好着;换过一次芯片,故障依旧,电感前端没有输出;