MPS技术论坛
MP2980GR做可调电源!求助
资源中心
s4366bbq
2025 年5 月 7 日 11:01
1
593d84fa5e807e06b8938a4fe08ca625
2305×1298 424 KB
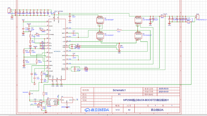
基于官方典型运用 我该如何通过外围电路来控制芯片电路运行在恒流或者恒压状态上呢?实现做大功率可调电源的目的?还请大佬解答.
Baily.Wen
2025 年5 月 9 日 08:11
2
可以参照规格书中的这段话
企业微信截图_1746682866111
666×730 118 KB
1 个赞