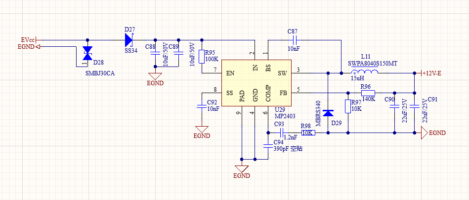
MP2403之前一直使用24V转5V都没问题,最近一个新的项目继续使用mp2403, 输入24V,输出12V,结果发现输出电压不对,一直在3.4V。
问题:请问下这个是什么原因。原理图如下
在输出12V电路后面还紧跟22UF/25V电解电容,是否会对其有影响?还是由于开关相应太慢导致的。MBRS340暂时没有焊接
MP2403之前一直使用24V转5V都没问题,最近一个新的项目继续使用mp2403, 输入24V,输出12V,结果发现输出电压不对,一直在3.4V。
问题:请问下这个是什么原因。原理图如下
可以先测一下SW的波形看看
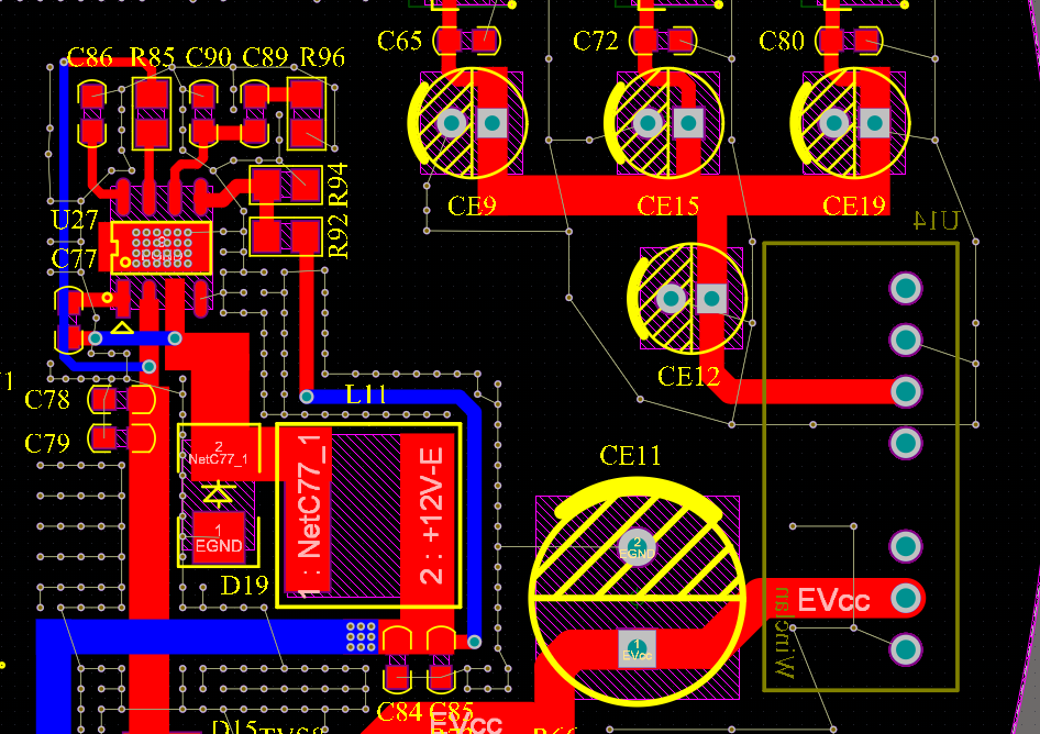
我电源印出来经过SW,太近了导致的问题
你好 ,我重新画了这部分,但是还是一样,FB引脚只有0.4V,SW这边出来只有0.5V
你好,我发现了问题,U14的DCDC隔离模块 我都没焊接,但是旁边的两个CE15和CE11两个电容对MP2403为什么会有干扰。我取掉这2个电容输出就正常,两个电容在的话输出就是3.5V。
同时FB反馈引脚不对,导致这个电压也不对,一开始测量有时候只有0.6V,并不到0.8V。但是我用万用表测量5脚EGND引脚和6脚,表笔一放上去类似手动启动一样,变成0.8V了。
你好,目前重新画了几版PCB都是这个问题,不知道如何解决。我每次万用表测量5脚和GND,就会有很大的噪声,然后SW引脚就类似被激活了一样,升到0.8V。不然输出还是4.3V左右。
请查看私信