我在buck输出负压的前提下进行了比较严密的运放电路设计,尽管如此我还是想请教,这样能否输出负压?输入电压为20V,输出电压为 0V ~ -14V 。
还遇到一个问题,产生负压之后,单片机要怎么取得反馈?而单片机的ADC引脚应该只能采集正电压。或者直接去除电压采样电路?不反馈给单片机 ![]()
可以产生负压,这个是BUCK芯片做Buck-boost拓扑产生负压。如果单片机想采集的话,需要加一个反向比例放大电路,将这个负压转化为正压,然后交给单片机采集。
1 个赞
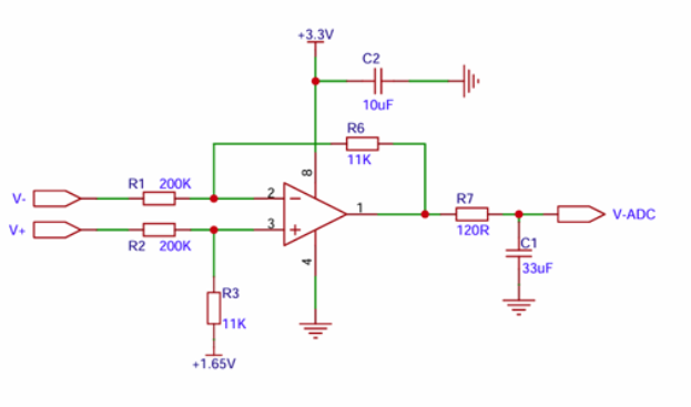
从原理上来说,你画的没问题,但是需要注意下器件的耐压,纹波电流计算,器件的温升计算都会不一样。另外关于MCU如何采集负压,一般来说基本原理都是给这个负压通过运放加上一个偏置电压,从而把负压转换成正压进行采样,比如下图这种形式:

如何不需要精确采集的话,直接在要采集的负电压串联两个电阻,两个电阻另一端接一个正的电压源,这样能把负压抬升,例如你要采集-5V,那个串联两个10k,10k另一端接+5V,那么两个电阻中间电压就变成0V了,ADC采到0V之后就代表是-5V
