分享一个网上看到的电路图,做电路详解:
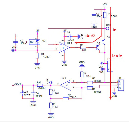
这个三线制PT100变送器测温电路主要由恒流源电路和差动放大电路两部分组成 。 其中恒流源电路主要由电压基准芯片和高精度运放以及三极管Q1、Q2组成的达林顿管 (为了减小Ib )组成。需要注意运放输入失调电压和失调电流要很小,不然会引入一定的误差 电路图如下:
可以看到,上半部分为一个恒流源电路 ,R2为电流检测电阻(选取高精度低温漂) ,由于运放负反馈成立,所以R2两端的电压会等于U2基准源两端的电压Ud,并且由于Q1和Q2均处于放大状态,所以ib会很小很小(ic/β/β) ,Ib基本忽略不计,所以说流过 R2 的电流即为 Ie=Ud/R2=2.5V/2.7K≈0.926mA。最终PT100的激励电流为Ic=Ie-Ib≈Ie=0.926mA,电流流向如下所示:
又公式由三线法抵消线阻而得RT = (U1-2U2)/I ,这个比较抽象,我画一下示意图,下图中Rwire1~3为接线的线阻,所以说:
U1≈I*(PT100+Rwire1+Rwire3)
U2≈I*Rwire3
且由于激励电流为I = Ud / R2
所以最终RT关于Uo的公式为:
RT = Uo/11/I = (Uo * 2700)/ (11*2.5)
经运放 U1.2 差动放大后的信号经 R10,C4 进行低通滤波后送的 AD 转换器进行数字化测量,再根据测出的 RT 值查找PT100分度表并经插值运算即可得到温度值。
那么您觉得这个电路设计的怎么样?欢迎评论区留言讨论!
这个电路相对来说还是比较复杂的,恒流电路设计的占地面积也蛮大的。
包括最终的输出公式的推导,都挺费劲。目前我拆解很多测温的电路和产品来看,一般不会设计这么复杂,主要原因有以下几点:
第一、成本高。
第二、外围器件多,出现异常的可能性就会增加。
大多数都是分压之后拿高精度的ADC去采集。




