MPS技术论坛
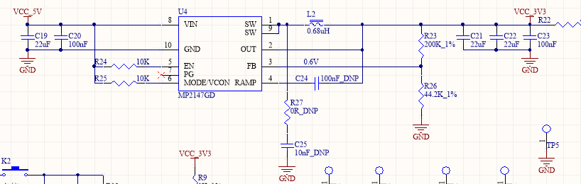
MP2147,5V输入,输出只有0.23V,板卡无短路,原理图如下,请帮忙看下是什么原因
DC-DC 功率转换
1072150858
2025 年8 月 8 日 03:18
1
image
818×260 10.2 KB
Jose.Zhang
2025 年8 月 12 日 09:56
2
您好,能分享一下Layout吗?谢谢!
Kelsey.Sha
2025 年8 月 18 日 08:49
3
你好,需要一些更为具体的波形,例如检查一下EN引脚是否使能,再检查一下SW脚能否正常发出PWM波