都说辉光管是男人的浪漫,这种复古的来自上个世纪的古老产物,应该还是比较受理工科男生喜爱的,下图是朋友家的辉光管,看的我也很是眼馋。(要是朋友能送我就好了,暗示)
但是与常规LED相比,这种显示装置有一个很不好缺点就是体积大,且驱动电压高(辉光管的驱动电压大约在170 ~ 180V之间,点亮后维持电压大约为120V。另外,某些辉光管的工作电压范围可达到170 ~ 200V),所以说这种对于我们常规电路而言很难去点亮。因为我们知道常规的Boost受限于开关占空比,最小导通/关断时间的限制,所以也不能无限的升压。
但是我实在是太讨厌绕变压器了。。。这不得不回忆起我第一次绕制变压器,绕完了缠完胶带发现变压器的磁芯合不上了hhh,实在是尴尬至极。(我电源实在是太菜了)
所以我很想得到一种不需要变压器的高压升压方案。这样我也可以玩辉光管了(~ ̄▽ ̄)~你说巧不巧,恰巧我再逛MPS官方论坛的时候,看到了一个高压升压方案(不需要绕变压器),这个方案原本是为激光雷达的APD驱动电路,其是采用MPQ3910A来控制工作于非连续导通模式(DCM)的升压变换器。它允许采用经济的小型组件,并克服了超高占空比带来的限制。比同类高压产品更小、更便宜,且性能更好。
虽然驱动电流只有15mA,不过这种应用对于辉光管也算是绰绰有余了(单个数字工作电流:通常在2.0mA到3.5mA之间,大概估算可以驱动6位左右。)
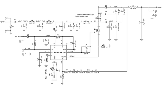
然后我们看一下这个评估板的原理图,看看采用了什么丝滑的连招来克服了超高占空比带来的限制。
原来是老朋友电荷泵,我们可以看到,在这个原理图,主体部分是一个boost的升压拓扑,不过他和普通的boost升压不同的是,他在开关节点SW的位置又额外增加了一组倍压电路,那么我想也就是增加这组二极管以及电容组成的倍压电路,克服了超高占空比带来的限制。就实现了超高电压的升压。
然后上图就是大概的说明,值得注意的是,由于输出电压高,所以反馈电阻部分采用了多颗电阻串联(因为单颗电阻的耐压值有限)。最后附上这个电路的BOM表原理图gerber的地址:https://www.monolithicpower.cn/mpq3910a-reference-design-high-voltage-boost-for-apd-in-lidar-applications
不多说了,去点辉光管了hhh








