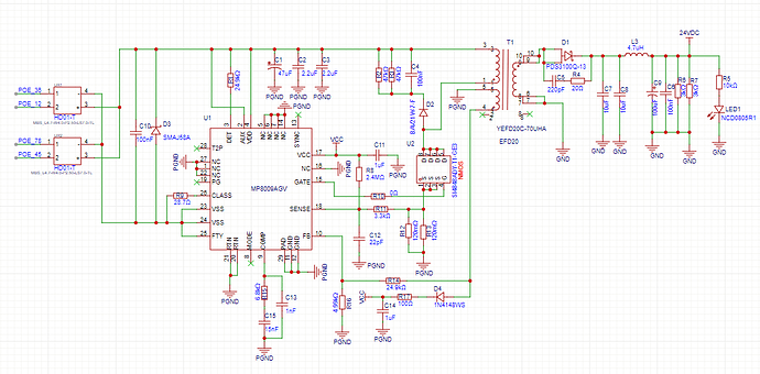
在mp8009反激输出24V处并联24V直流,通过二极管隔开。发现poe供电正常,但是网络不通。但是跳过poe电路,用24v供电,网络又正常。帮忙分析下是什么原因??感谢~
您好,请问能详细描述一下您已经做过的测试吗,包括测试过哪些波形。谢谢!
您好,
1、测过poe 上电协商分级等等波形,都正常。
2、测过mos管的g,d极,也比较干净。
3、poe这边的布局也是按照参考来布线,做到环路尽量小,走线尽量短。
但是这样还是不行,仅24V供电,网络正常。仅poe供电,网络不正常。应该怎么排查?
感谢
您好,请查看一下私信,感谢!
加了,谢谢
