本期总结一下我目前看到的四种常用的动态改变电压的四种方法,本期帖子也是看到论坛内有朋友问这个电路的调节电压的思路,然后提问的这个电路就是我下面总结四种方法的一种,
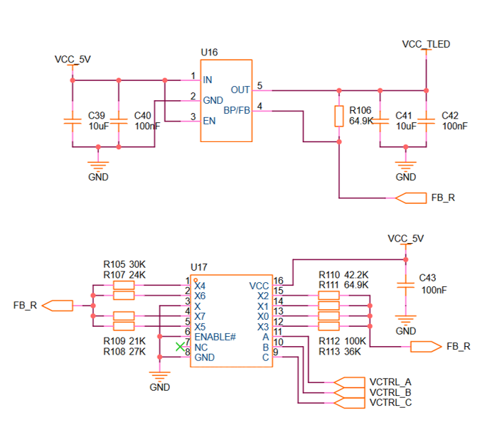
这个电路需要占用单片机的三个GPIO去控制,输出000,001,010,011~111去控制输出电压。如果上图的电路图看的不是很明白的话,我也整理了简图供大家理解:
我也整理了控制逻辑与输出电压的关系,大致如下所示:
就例如上图种采用了一个128bit的数字电位器,那么也就是这个电路可以对应输出128种电压。不过这种软件上控制会稍微麻烦一丢丢,因为这个需要软件去控制数字电位器,就例如上图中的数字电位器输出就是需要软件通过类似SPI的串行协议去控制的。
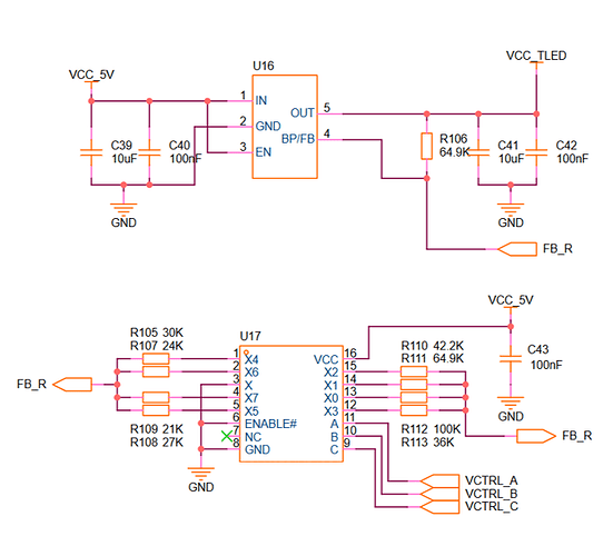
第四种方式是选自一个技术文档,这个控制方式的就和论坛的坛友提问是一样的控制思路,这种DAC的控制可以丝滑更模拟了,这种是通过DAC的形式去控制反馈电压,本质上是电阻的电压加权网络,最终VOUT与Vdac的电压通过电阻加权。
通过叠加定理,可以得到VOUT,Vdac, FB的关系式,而FB有是已知量(数据手册会给出反馈电压值),所以最终就可以通过关系式推导出VDAC和Vout的关系式。也就是可以使用DAC输出去控制VOUT输出电压。
这四种改变电压的输出方式各有利弊各有千秋。如果只是简单控制一两个电压,我建议使用MOS管或者模拟开关切换反馈电阻,因为这种方法较为便宜而且控制简单,不需要控制协议。如果是控制多种电压,那么推荐第三种第四种方法。








