电路设计工程师主要是做什么?

在电子硬件行业中,有各种各样的岗位,有什么都会涉及一点的硬件工程师,专门给硬件生产做测试的硬件测试工程师,专门画PCB板的PCB工程师,以及进行模电数电电路设计的高级电子工程师。

其中有一种工作岗位叫做电路设计工程师,本次就来深入了解下这个电路设计工程师是干什么的?

1,参与电路原理图设计,审核,改进

这个也是电路设计工程师的主要工作内容,需要对公司所制作的电子产品进行设计,保证电子产品可以正常工作,所以对于电路的电压分配,电流大小预估,EMC等等都要在设计中进行考虑。

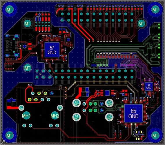
2,PCB布线布板,审核,改进

在设计完原理图之后,部分的电路设计工程师岗位也要进行PCB布局布线的(每个公司的规定不同,分的细的会有专门的PCB工程师)。这一部分也是需要与现实情况结合,因为最终的PCB板会被生产印刷出来,如果不符合设计规范,则会造成很大的损失(可能一批产品报废处理)。

3,负责电子元器件选型及可靠性验证

这一步通常会结合1,2步共同进行,原理图和PCB图上的元件需要在设计前或设计中进行可靠性验证,选择需要的,合适的,且能使产品达到某部分功能或某个程度的稳定性的电子元器件。如果以及有做过同一个产品的好几代产品,则在元器件选型时,则会省下很多时间,通常只需要更改很小一部分的元器件即可。

4,负责编写相关技术文档

就跟软件编程一样,对于某些函数,变量,类,为了方便其他人阅读,所以开发时规范是在这些地方加上一定的注释说明,使得整个程序更加易于理解。

硬件开发也是一样,在完成了整个的原理图和PCB图,也需要编写相关的技术文档。比如说包含元器件信息的BOM表,MLB位置图,产品安全标准,分析电子系统需求,某个模块的原理分析介绍等等。

5,负责公司项目或产品的硬件调试

当原理图,PCB板图设计出来的产品被打板出样品时,此时需要验证MLB的功能是否正常,各项电路参数是否正常,也就是硬件调试,这一部分也是产品从虚拟的电脑设计产物到实际的硬件电子主板的过程,硬件调试必不可少。

其他:电路设计过程中协调工作

就是一些杂碎的事情,比如与供应商沟通,元器件测试等等事情,也会是工作内容的一些组成部分。

1 个赞