【2025电源模块创意大赛】商用车倒车摄像头(RVC)设计作品提交

一、作品简介

背景:汽车作为一种通用交通工具越来越普遍,倒车影像作为辅助驾驶作为提升用户安全的零部件逐渐普及,倒车影像可以帮助驾驶员看清车身后面视野辅助倒车,提升驾驶安全。本创意基于MPM3572作为倒车摄像头的供电系统设计一款倒车摄像头。

**核心物料:MPM3572,摄像头传感器可用ON ASX340,视频放大器:OPA692;EEPROM:**24C16及晶振

二、系统框图

工作原理:MPM3572经过防反接二极管将+24V电源经过MPM3572降压为+3.3V电源给sensor和运算放大器及EEPROM供电,Lens 将外界光信号收集投射在Sensor 上 ,sensor ASX340将光信号转化为电信号,电信号经过运算放大器,运算放大器放大输出给车身显示系统。EEPROM存储sensor的启动及配置参数,晶振是给sensor提供工作的时钟。

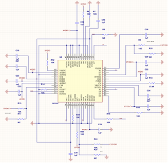
三、各部分功能说明

其中输出电压设定根据数据手册:R2= 100(kΩ)÷2.3≈43.48k取较近1%电阻44.2K。

以上是作品设计过程文件及效果。

视频连接“【2025电源模块创意大赛】商用车倒车摄像头(RVC)设计作品提交-【2025电源模块创意大赛】商用车倒车摄像头(RVC)设计作品提交-EEWORLD大学堂

1 个赞

商用车倒车摄像头主要有哪些重要的性能指标呢?

摄像头模组基础功能指标:1、有效像素测试,2、帧率测试,3、分辨率测试,4、信噪比测试,5、动态范围测试,6、最低照度测试,7、视场角测试,8、自动增益测试,9、白平衡测试,10、启动测试,11、系统延时测试,12、色彩还原测试,13、眩光测试。

1 个赞

本设计只做功能实现,其他的测试只能在公司内部薅羊毛测试。数据不能发出来。

1 个赞

请教一下,这些测试都需要用到哪些设备?

这设计的挺优秀, 是个不错的学习帖子

东西不错板子挺棒点赞

1.车规要做16949 你这个完全可以薅羊毛做个pre-con+ TC120,你这个camera模组 看看能不能过,当然还需要看看SFR。

2.其实驱动camera都是大同小异,datasheet或者官方推荐都蛮不错,主要是温度范围吧,你可以试试高低温,这个模组会不会起雾啊。

感谢楼主分享

这里楼主选择的MPM3572确实是挺巧妙的设计选择,学习到了。

因为这是一款高性能、全集成式​​20V, 6A, 同步降压变换器模块​​。​​在极小的尺寸内,通过高度的集成化和优化设计,为空间受限且要求高效率的应用提供简单可靠的电源解决方案。​​

极致的小型化与高功率密度是MPM3572最突出的特点。

  • ​​封装尺寸:​​ 采用 3mm x 4mm x 1.6mm 的极小 QFN 封装。
  • ​​高集成度:​​ 它将 ​​控制器、上下功率MOSFET、电感和必要的无源元件​​ 全部集成在一个芯片级封装内。

​​带来的好处:​​

  • ​​极大节省布板空间:​​ 相比传统的“控制器IC + 外部MOSFET + 电感”的分立方案,其解决方案总尺寸可以减少70%以上。
  • ​​简化PCB布局:​​ 无需再为功率环路和电感布局而烦恼,大大降低了布局难度和风险。
  • ​​高功率密度:​​ 在3mm x 4mm的面积上持续提供6A电流,功率密度非常高,非常适合对体积极其敏感的应用,如​​FPGA/ASIC的负载点供电、便携式设备、网络通信模块​​等。

工程师无需进行复杂的功率器件选型(如MOSFET和电感)、环路补偿设计。MPS已经在模块内部完成了优化和补偿,确保了系统的稳定性。

用在汽车电子的信息娱乐系统、高级驾驶辅助系统的计算单元供电确实相当的理想。

电源管理系统可以继续优化‌,采用MPM3572双路输出配置,同步为图像处理单元独立供电 增加电源轨监控电路,实时检测3.3V/1.8V等核心电压的纹波参数。