本节主要介绍MPS官方提供的对应评估板,这里做一些初步介绍,作为后面设计参考。
EVM38222-R-01A
该评估板主要是MPM38222双通道DC-DC模块,模块集成了内置功率MOSFET和电感的单片降压开关变换器。能够大幅度简化电源系统设计,实现简单易用的解决方案。
- 指标性能
- 原理图
根据原理图可以明显看出来,该模块外围非常简单,几个输入输出滤波电容,外加分压电阻反馈就搞定了,跟一个LDO没啥区别,可以平替了。
- 手册链接
这里为了方便大家使用,直接把手册地址贴出来
EVM3683-20-MN-00B
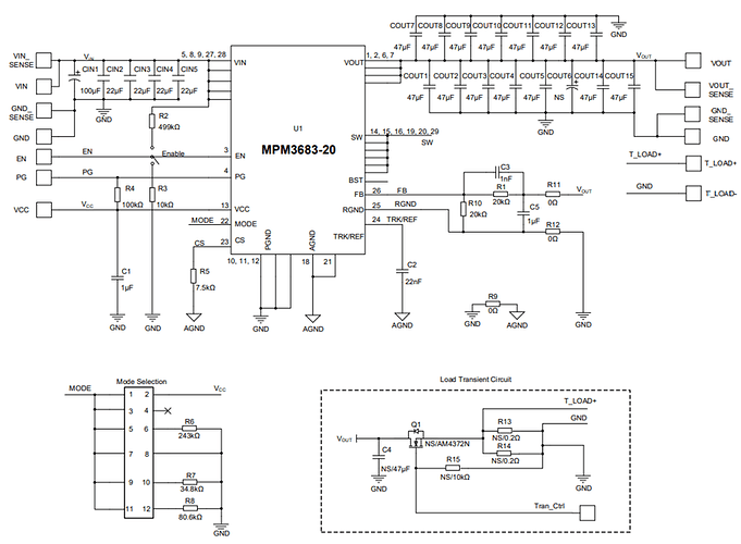
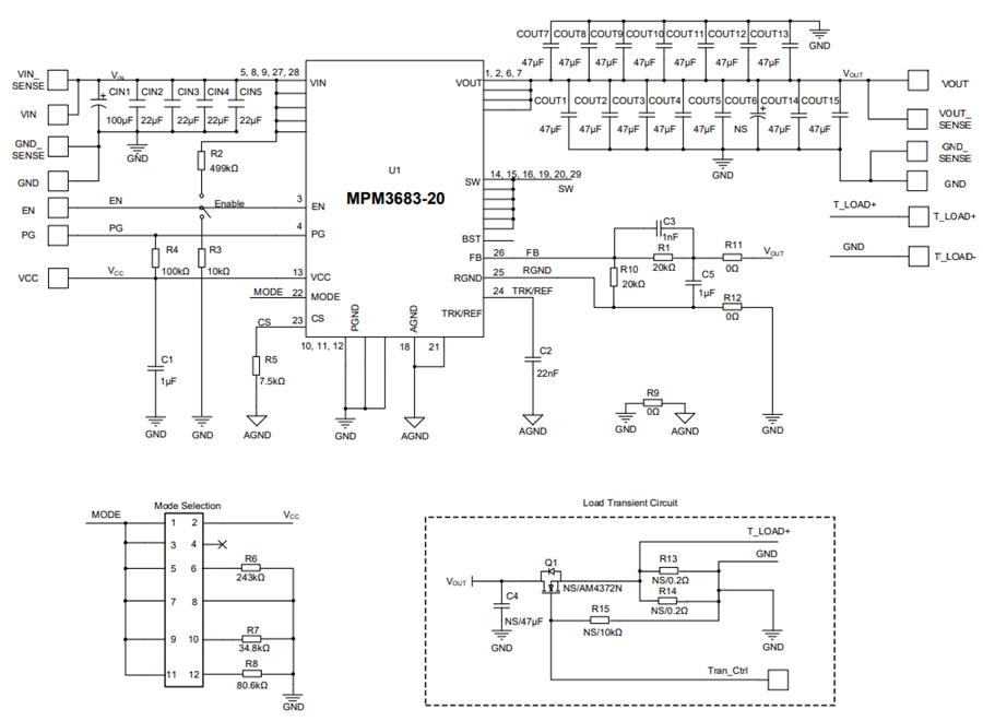
EVM3683-20-MN-00B是用于展示 MPM3683-20功能的评估板。MPM3683-20是一款具有 15A 连续电流的全集成降压 DC/DC 电源模块。
MPM3683-20提供带一个电容的可配置软启动 (SS) 定时器,同时提供开漏电源正常 (PG) 信号以指示输出电压 (VOUT) 是否在其标称电压范围内。其全面的保护功能包括了短路保护(SCP)、过流保护(OCP)、欠压保护(UVP)和过温保护(OTP)。
- 指标性能
- 原理图
根据评估板可以看出来,该器件外围相对也比较简洁,但是输入输出滤波电容倒是不少,毕竟电流那么大,输入输出引脚也那么多,自然需要更多电容伺候。
- 手册链接
这里直接把手册地址贴出来





