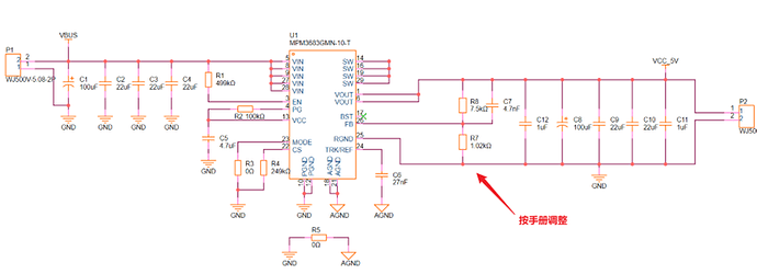
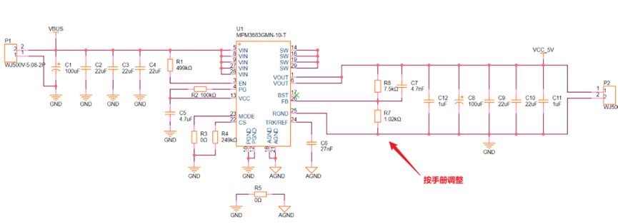
前两天在路上走着走着路,突然在地上捡到了一个小方块,仔细一看,AUV!您猜怎么着,是一个电源芯片MPM3683-10,然后我又搜了一下规格书,发现这个芯片性能简直不要太强悍,集成度很高,外围设计简单。4~16V输入的BUCK芯片,最大可以输出10A电流!所以本期的目标是通过MPM3683-10这个电源模块做一款多路输出的电源小模块。(原理图初版,如果有问题欢迎评论区留言讨论)
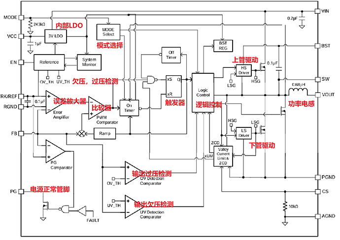
通过上面的图片,可以看到其实这个芯片还是蛮厚的(大概4.41mm),不过他这么厚也是有原因的,因为他的集成度非常高,内部集成了功率电感以及功率MOS管(所以我们就不需要外置电感器了,就像LDO一样使用即可,加反馈电阻)。
可以看到为了压缩体积,所以这个电感很小,内部集成了0.68uH的功率电感,所以相对应的这个芯片的开关频率也是比较快的,通过手册可以看到开关频率是可以通过MODE管脚进行控制的。可以看到通过配置MODE管脚可以将控制输出频率有三个档位分别是600kHz,800kHz,1MHz。并且模式可以选择两个轻载的模式,分别是PSM(脉冲跨周期调制,效率高)和FCCM(强制连续导通模式,纹波小)。
1 个赞
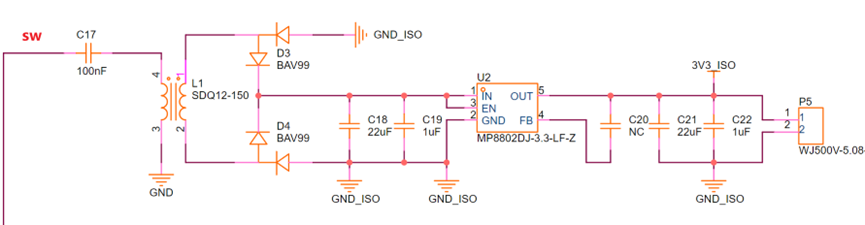
我们可以看到这个芯片的SW并没有接东西,所以我感觉这个SW应该是可以利用一下的,不能单单让他就散热!
看内部框图,SW也就是开关节点,然后再看一下下面的输出波形,SW应该是是可以利用一下,再做点事情。
然后正负压都有了,隔离的电源也得出来一路,再通过一个匝比为1:1的功率电感做一路隔离输出的电源,也是通过SW节点连一个耦合电容,然后再接到功率电感初级,再到次级全波整流再过一个线性稳压器MP8802-3.3V(固定输出的),稳压到3.3V,这样就又获得了一路隔离的3.3V。
那么这样,如果顺利的话,就使用MPM3683-10可以生成一路5V电源,一路10V电源,一路-3.3V电源,一路隔离的3.3V电源,总共就是4路电源输出。那么最后如果您有什么问题需要讨论,欢迎留言!!!如有问题欢迎指正!!
1 个赞
蹲一个后续
哈哈,蹲着吧,我尽量快点后续











