FOC伺服电机电机控制器
【创意名称】 FOC伺服电机电机控制器
【必选物料】 MPM3519
方案设计:
1.硬件连线图
整体接线如上图所示,包括电源板、驱动板、电机三部分组成。电源板为驱动板和电机供电,驱动板用于FOC电机驱动、相电压电流采集、霍尔传感器信号采集、PID算法、速度环、电流环,电机为24V/0.5A直流无刷电机、带霍尔传感器。
2.上位机软件
上位机与电机驱动板通过串口通信,主要功能为实时显示相电流波形、电机转子位置波形。
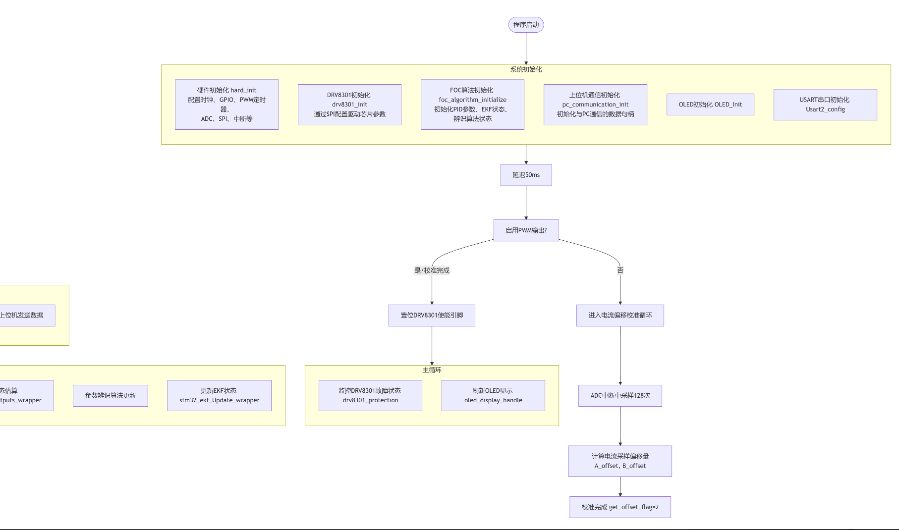
3. 下位机代码
下位机采用Keil MDK5设计,实现FOC电机驱动、相电压电流采集、霍尔传感器信号采集、PID算法、速度环、电流环。




