【2025电源模块创意大赛】+单DC电源/TypeC适配器转ATX 24P电源应用

确实不好意思,最近一段时间忙于项目的事情,实物还没来得及做出来,这里先把图纸呈现出来,大家有空的时候也可帮忙审查下。先在这里请个假延长下项目期限,会尽快弄出来。
1、这个是Type C诱骗输出15V部分的电路

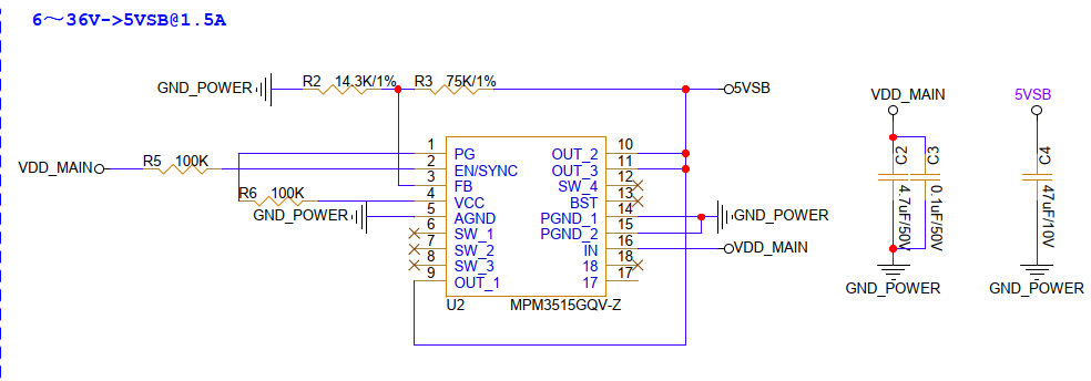
2、主电源转5V待机电源的部分

3、Typec电源与直流电源共同输入的部分,本来想简单用个二极管的,但参数上还是差了些,还是用理想二极管更合适些

4、主电源DCDC降压得到3.3V与5V电压

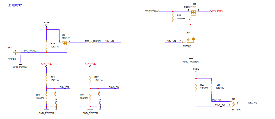
6、时序控制部分

1 个赞

请问CH221K的主要功能是是什么呀?

用于和TYPE C适配的协商,诱骗Type C适配器输出指定的电压。

MPM3683 IC在参考设计中是区分AGND和GND的,建议在原理图设计中也要做好地划分,以免敏感信号受到干扰

挂个光伏板就可以充手机了

这是一个非常有创意和实用价值的项目方案,将现代Type-C电源和传统DC电源适配为台式机电脑的ATX 24Pin供电。

值得称赞的亮点

  1. 创意与实用性结合:方案的核心创意非常出色,顺应了设备接口统一化的趋势(Type-C),解决了在特定场景下(如使用便携电源、桌面整洁化)为台式机供电的需求,具有很高的实用价值和市场潜力。

  2. 清晰的模块化设计:从原理图可以看出,设计者采用了模块化思路,将系统清晰地划分为Type-C诱骗、5V待机电源、输入切换、主DCDC降压、时序控制等模块。这种设计便于分工开发、调试和后期维护。

  3. 输入源的智能切换:放弃了简单的二极管方案,选用了理想二极管(或负载开关)芯片来实现Type-C电源和直流电源的自动切换。这是非常正确且专业的选择,能显著降低输入端的压降和功耗,提升效率。

  4. 选用集成电感功率模块:主DCDC部分选用了像MPM3683这样的集成电感功率模块。这极大地简化了高频、大电流的电源设计,减少了外部元件数量,提高了电源的功率密度和可靠性,非常适合此类紧凑型和高性能要求的应用。

  5. 完备的时序控制:专门设计了时序控制电路,以确保输出电源(如+12V, +5V, +3.3V等)能按照ATX规范的要求顺序上电/下电。这是保证主板正常启动和稳定运行的关键,体现了设计的完整性。

仍需改进/考虑的方面

  1. 地平面划分与噪声隔离(关键改进点)

    • 问题:正如论坛中用户 a_TDE指出的,MPM3683等开关电源IC的参考设计通常区分模拟地(AGND)和功率地(PGND)。原理图中未明确展示这种分割。

    • 风险:如果敏感的信号地(如时序控制电路、反馈网络)与噪声巨大的功率地混合,容易导致系统不稳定、输出电压纹波过大或抗干扰能力差。

    • 建议:在PCB布局时,务必严格按照芯片数据手册的建议,进行单点接地或通过磁珠/0欧电阻连接AGND和PGND,并为关键信号(如反馈走线)提供完整的接地屏蔽。

  2. 输入/输出滤波与EMI/EMC(重要考量)

    • 问题:原理图上显示的输入输出滤波电容和电感可能不足以满足EMC(电磁兼容)标准。

    • 风险:该电源模块本身是一个强噪声源,产生的电磁干扰可能影响其他设备,也可能因外部干扰而工作异常。

    • 建议

      • 输入端:增加共模扼流圈和更大的X电容、Y电容来抑制传导干扰。

      • 输出端:确保每个输出都有足够的滤波电容,并可能需要在负载端增加小电容来滤除高频噪声。

      • 预留空间:在PCB上为π型滤波器等额外滤波电路预留位置,以便在测试时进行调整。

  3. 散热设计与电流能力(可靠性保障)

    • 问题:原理图未体现大电流路径(如+12V, +5V)的铜箔宽度、过孔数量以及可能的散热措施。

    • 风险:在满载或高温环境下,PCB走线和功率器件(如理想二极管、MPM3683)可能过热,导致效率下降或永久损坏。

    • 建议

      • PCB设计:使用PCB阻抗和温升计算工具,确保关键电源走线足够宽,并使用大量过孔连接多层板的内层地平面以辅助散热。

      • 热仿真/测试:在实物制作后,必须进行满载热测试,使用热成像仪检查 hotspots(过热点),必要时为芯片添加散热片或强制风冷。

  4. 元件选型与参数标注(细节完善)

    • 问题:部分元件的参数(如电容的ESR、电感的饱和电流)未在原理图中明确标注。

    • 风险:随意选用参数不匹配的元件可能导致电源环路不稳定、动态响应差或元件过早失效。

    • 建议:在最终版的原理图中,为所有关键被动元件(尤其是功率电感和输出电容)标注详细的规格参数,这有助于采购和保证设计的一致性。

  5. Type-C协议的灵活性

    • 问题:目前使用的CH221K是固定诱骗出15V电压。而一些高性能的Type-C适配器(如笔记本充电器)支持20V甚至更高的电压。

    • 机会:更高输入电压意味着在相同功率下输入电流更小,效率更高,或者可以支持更大功率的输出。

    • 建议:可以考虑使用支持PD(功率传输)协议的可编程芯片,以便能够诱骗出适配器所能提供的最高电压(如20V),从而提升整个方案的性能和适用性。

总而言之,这是一个构思巧妙、架构清晰、具有很高实践价值的优秀项目。设计者已经把握住了核心的技术要点。当前的主要挑战在于将原理图转化为可靠、稳定、符合电磁兼容标准的实体产品。重点应放在PCB布局(尤其是接地和散热)、电磁兼容性设计和详尽的实物测试上。

希望这些分析能对项目的进一步完善有所帮助!预祝项目取得圆满成功。

说的很在理,从产品思维来看,还是有不少忽略的地方。Type C PD适配器的越来越普及,对于很多测试设备来说,小型化、轻量化是个整体趋势,当然MPS在模块化技术方面有很多积累,可以实现种类越来越多的模块、应用场景,才能使得它在小型化设备方面应用的越来越多。