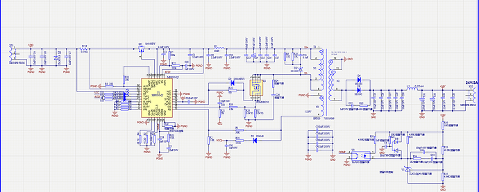
您好,我目前在测试MP8030这款芯片,输出是24V,我现在遇到的问题是:如果输出完全空载的话输出电压偏高大概26-28V左右,轻载之后输出电压大致正常,但是会在24V左右上下波动,且MP8030芯片发热比较厉害(手摸上去会烫),请问可能是什么原因,原理图如下
您好,原边反馈的反馈电压来自于变压器耦合,在完全空载时输出偏高一点为正常情况,如果想在完全空载时也输出24V可以使用副边反馈。关于轻载时的输出电压波形您能提供一下吗,感谢
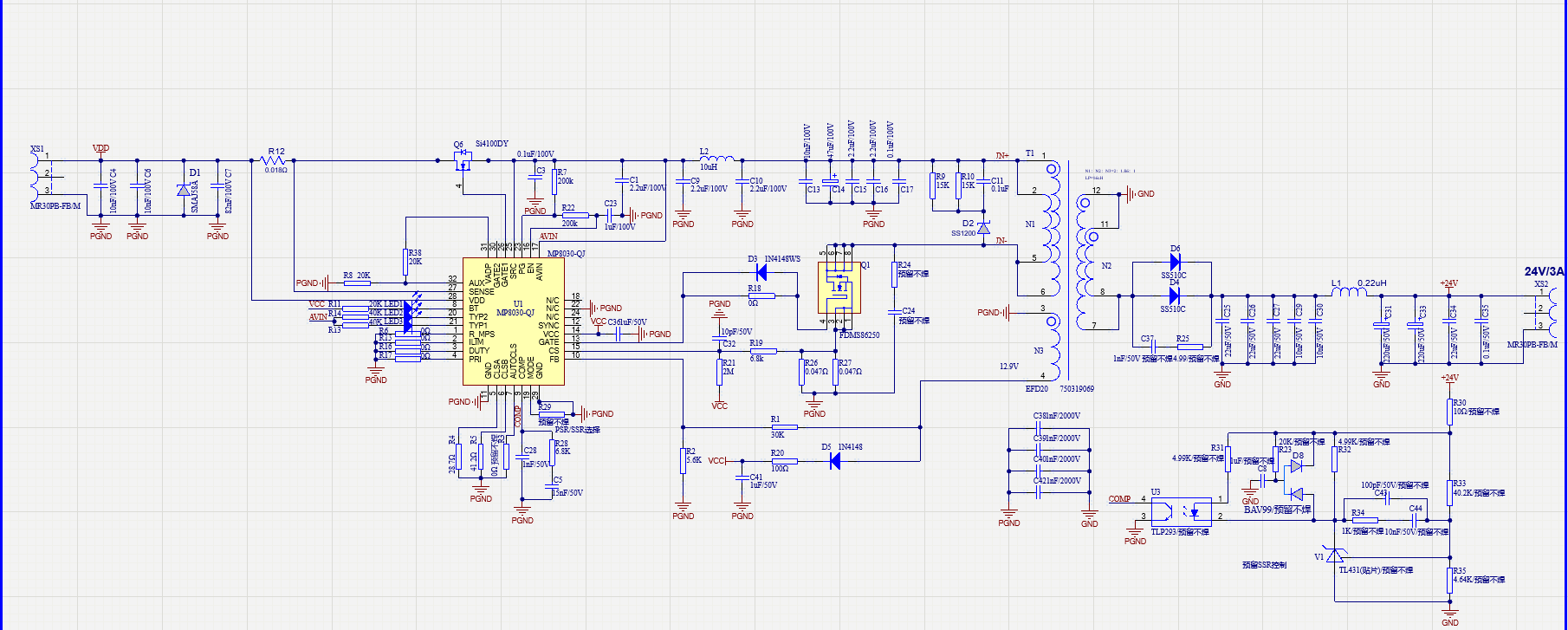
电压波动与异常发热可能与稳定性有关,为了判断当前8030工作状态,麻烦您抓取一下MOS的G和D引脚的波形,感谢
您好,问题原因是您开启了MP8030自动签名(Automatically maintains power signature)功能
该功能作用是在负载极轻时8030间隔性拉取一定电流维持前端PSE不掉电。
IC触发这个功能后会有一定发热
如果不需要该功能,R_MPS 引脚电阻无需放置,
如果需要该功能,参考推荐值放置(需要选0805的电阻,会发热)
推荐值计算方式为24V/电流,参考如下
另外您也可以不放电阻禁用此功能,通过在后级增加一定假负载来实现轻载空载PSE不断电
了解了,感谢解答
感谢回复
,用示波器抓取了MOS管的栅极波形,波形正常,空载发热可能是与R_MPS引脚电阻设定有关,修改后发热略有改善
你好,测试过程中还遇到一个问题,当输出带负载的时候,上电瞬间会上电一下,然后断开然后再正常上电,如果带载的电容比较大的话,带载会反复上电-掉电-上电-掉电……导致负载一直无法正常供电,请问是否是给负载大电容瞬间充电导致芯片过流保护,或者是别的什么原因
是的,如果输出电容过大瞬间充电电流大会影响两个部分,
一是PD MP8030的DC反激部分可能过流保护,打嗝重启
二是前面PSE可能会认为在协议握手的Power up阶段电流太大,主动关闭PSE输出供电,等下次握手周期再次尝试
推荐输出放680uf 或以下尝试(如果bt满载功率)
DC反激部分过流保护这个功能可以通过电路哪部分设置吗,是否可以加大保护电流设置,避免过流保护功能开启呢
看下C14电容位置电压(输入电压)掉了么,
如果掉了,ILIM PIN电阻0R换6.8K 尝试
如果没有掉,只是输出电压掉了,R26 R27适当改小一点点尝试。注意不能无限改小,还是要减输出电容,因为太大的话PSE那边握手也会可能失败。
有没有方法通过电路设置,去掉这个电流保护功能




