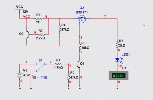
在上篇帖子我们分析过两期过流限流保护电路,分别是三极管+NMOS,431+NMOS做的过流限流保护电路,电路图如下
那么我们就对增加了过流限流的电路进行仿真,仿真结果如下,可以看到,当S1开关拨到3.3V时,此时Q1三极管导通,然后Q2导通,LED灯亮,此时由于负载电流为5mA左右,所以R6两端的压降为10mV左右,所以说Q3处于截止状态;
**当S1拨到0V时,Q1三极管截止,然后Q2截止,此时Q3也是处于截止状态,LED灯灭,负载电流几乎为0。**仿真动图如下:

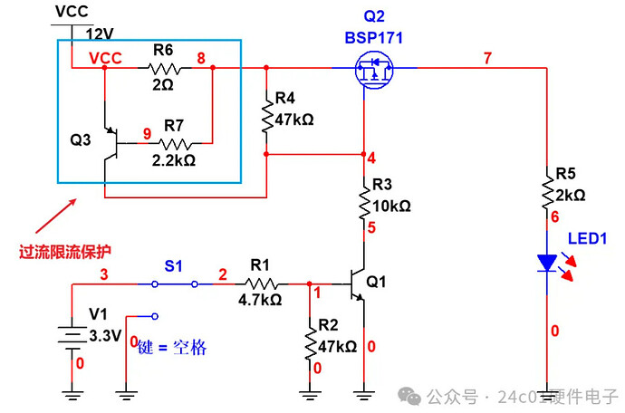
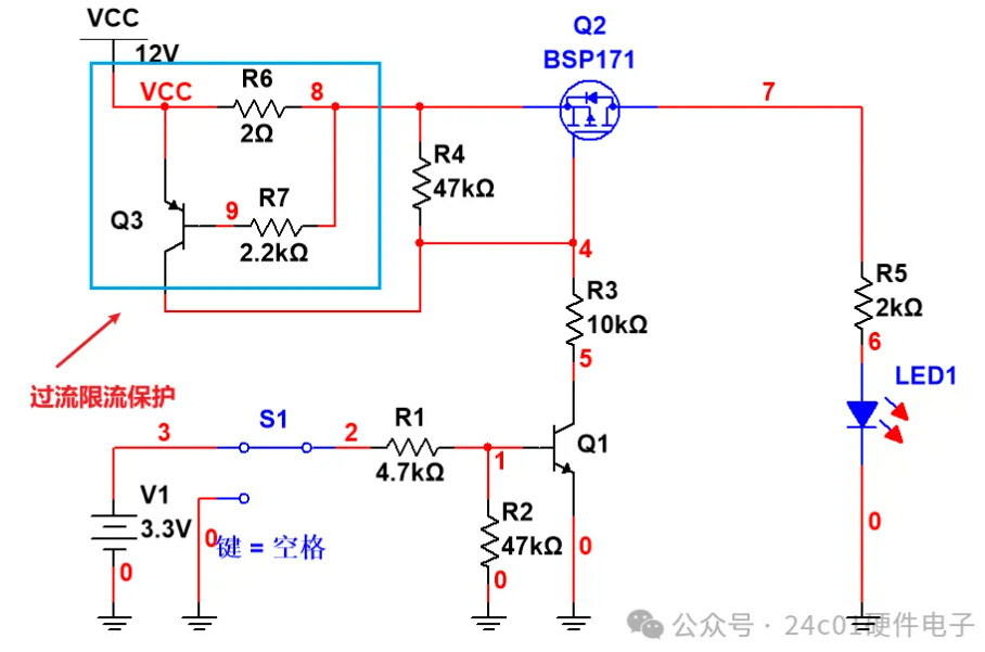
那么我们再分析过流情况下的,我们Q3三极管所设置的过流保护为:
Iset=Vbe/R6 = 0.7V/2Ω≈350mA
所以我们对上图的电路再增加一个24Ω的负载电阻,以让其的负载电流增大达到我们设定的保护值,模拟负载加重的情况,可以看到,由于Q3的存在,会对Q2的产生一个负反馈,让流过Q2的电流几乎稳定在设定的350mA左右(仿真为390mA是由于Vbe变化所致)。




