MP8030 TYP1和TYP2上拉电压

你好,

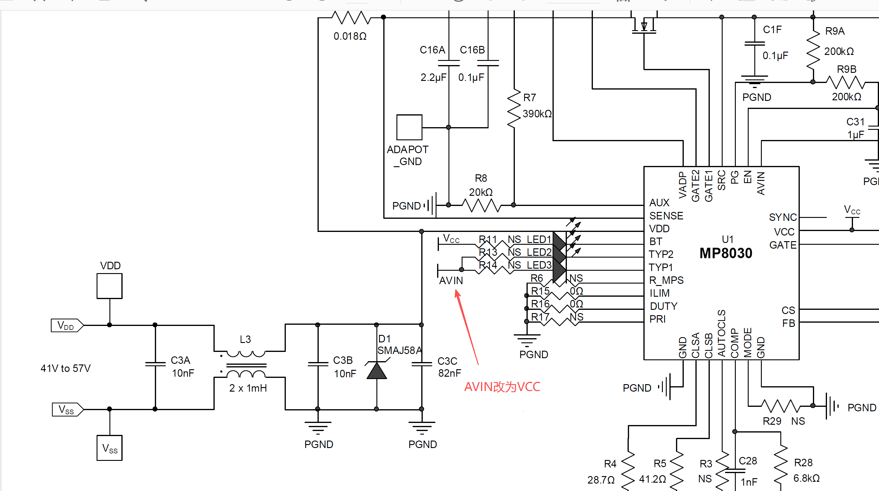
请教个问题,MP8030的TYP1和TYP2上拉电压,可以用VCC吗,这样就可以和BT PIN的电压一致,方便PCB走线,如下图所示,谢谢.

BT/TYP1/TYP2有较大的sink电流,如果都从VCC接会有较大损耗。可以都从AVIN接,详情请参考规格书BT, TYP1, TYP2 Indicator Connection 章节

好的,明白了,谢谢Baily