求助:MP8796不工作

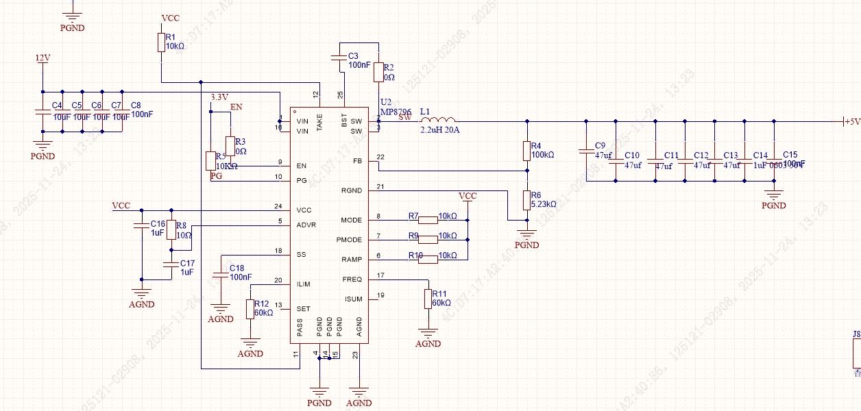
这是我的原理图,请问存在什么问题吗,VCC的电压是正常的3.2V,但是PG是低电平

您好,输出电压我计算,(100+5.23)*0.6/5.23 = 12v.而不是5V

反馈电阻实际焊接的是100k和5.23k吗?

1 个赞

感谢您帮我发现了这个错误

不客气~ :grin: