MP4865A的模拟信号输出问题

我使用MP4865A输出1000-3000Hz的±36V的正弦信号,输出时会出现波形异常的情况,请协助解决。

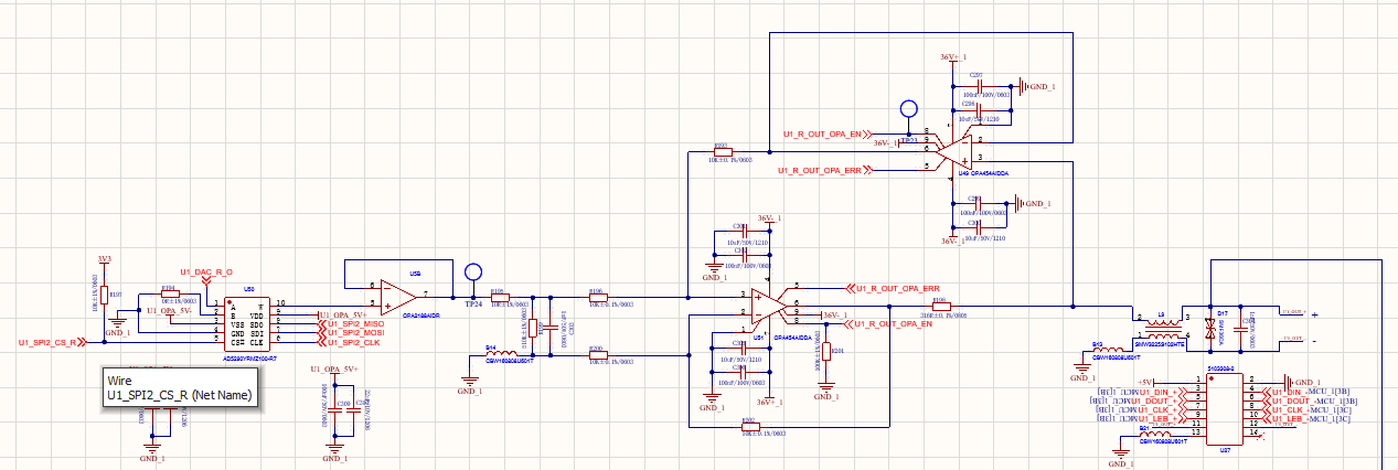
这个是我的输出端的原理图

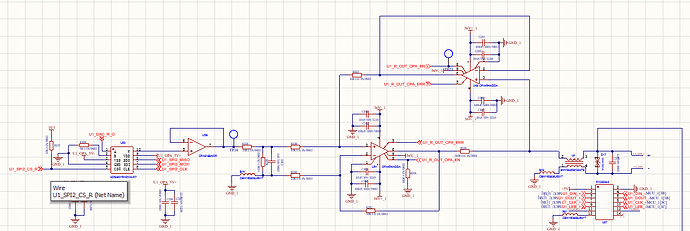
这个是MP4865A端的原理图

描述一异常现象,放一下波形

我的电路输出10V/1.6K的正弦波,单独测量电路的正弦波输出是正常的,通过这个芯片后输出的波形是这样的

接的1K的负载,负载降为100R就正常了

1K接哪了?原理图没看到

1K接在U1_OUT+和U1_OUT-两端是正常的。就是通过MP4865A后,接在后级的A1和A2端就输出上面那样不正常的波形。我用信号发生器代替电路输出正弦波,通过MP4865A后,输出也正常。

这个是我的输出电路