上回说到PMOS做开关管的可靠性设计,即取缔常规高低电平控制开关管,而是使用PWM控制开关管通断(可以很好的避免单片机跑飞后导致控制异常,加热失控),电路图(电路图取自开源T12电烙铁控制电路)即其仿真如下:

上回说到PMOS做开关管的可靠性设计,即取缔常规高低电平控制开关管,而是使用PWM控制开关管通断(可以很好的避免单片机跑飞后导致控制异常,加热失控),电路图(电路图取自开源T12电烙铁控制电路)即其仿真如下:

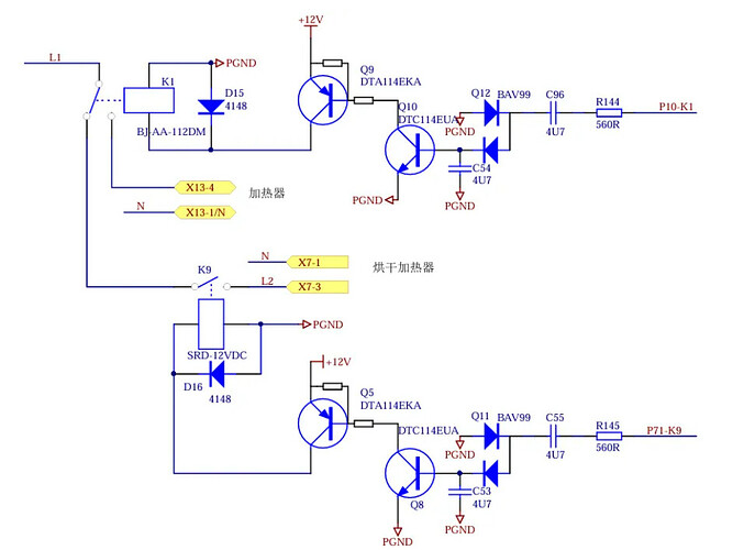
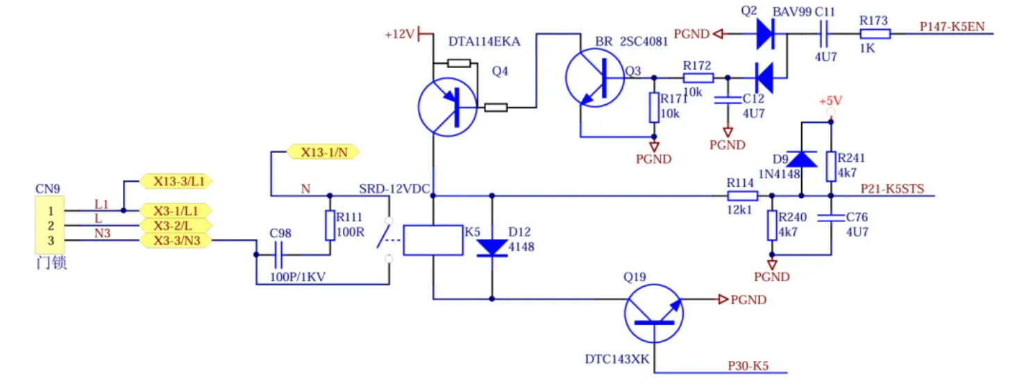
然后好巧不巧,朋友分享给我了一张原理图,朋友说,家电行业很多需要安全的供电都是类似的控制措施。是一张洗衣机的控制电路图,看起来也是大有收获,希望各位朋友也可以从中受益。我们可以看到,他的所有的继电器控制全是使用的这种半波电荷泵整流的方式去控制的,其电路图如下所示:
可以看到他采用了另一种控制思路,即使用PWM通过电容二极管组成的半波整流控制三极管。原理如下图所示,这个电路本质上是隔直电容+半波整流,IO口输出的PWM没有负压,C1不可能左负右正。D2的作用就是给C1放电,否则C1饱和了,无法耦合方波;当C2两端的电压充过Q1的导通电压Vbe时,三极管便导通了,LED亮;
然后我们主要分析一下这个洗衣机的控制原理图上继电器的控制电路,可以看到他采用了三重防护:
第一重:PWM控制上管PNP导通/关断
第二重:IO口高低电平控制下管NPN导通/关断(使能)
第三重:ADC口做控制电压回读,确认控制状态
注:这个图纸的继电器的续流二极管画反了
那么可能也有朋友好奇要问,有没有必要这样过度设计?其实我觉得是有必要的,尤其是一些加热的情况,如果热失控是很容易造成安全问题的,比如火灾等等,所以多一重防护也就多一重安全,这个也无可厚非,所以将本电路图分享与各位朋友。供大家参考。