想请教您一个问题,我上次做了220V转5V的反激电源,但是在调试的时候遇到这样的问题:我的输出5V一直在2.5V~4.5V跳变,我的辅助绕组的电压在6~13V左右跳变,这可能是什么原因呢?是因为我的变压器问题导致辅助绕组的电压一直跳变,还是我的反馈电路?(我反馈电路是按照芯片规格书设计的)
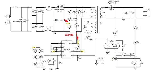
带负载了吗?同名端没搞错吧?有原理图吗?看看图纸。
- 检查同名端有没有搞错
- 检查反馈回路
- 检查开关波形
确实,抱歉,刚刚看走眼了。查一下反馈那边吧。
这个现象看着像是比较典型的电路进入打嗝保护状态, 感觉像是反馈回路出现了问题,导致芯片控制没办法稳定工作。输出电压在2.5V~4.5V跳变说明电源一直在在尝试启动,但每次输出电压刚要建立起来,就因为某种原因被强制关断,也就是芯片自保护了,然后再次尝试复位重启。 再结合你说的辅助绕组电压在6~13V跳变来分析,辅助绕组是给控制芯片供电。而反激芯片都有一个启动电压和一个欠压保护阈值。辅助绕组电压在6-13V跳变,说明芯片的VCC电压始终在欠压保护阈值上下徘徊,导致芯片反复地重启,我猜大概的逻辑是芯片启动 → 工作 → VCC下降 → 欠压保护关闭 → VCC通过启动电阻缓慢上升 → 再次启动。所以你重点查一下辅助绕组电路相关的元器件有没有焊反了,比如二极管,或者VCC引脚有没有跟其他的短路?电阻R5贴错了没?每个器件都核对一下


