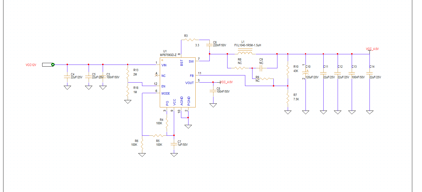
画了个测试板,抄的开发板电路,测试下来只能输出最大4V/4A,达不到8A输出,是因为电感用的1.5uH吗?好像没看到哪里有设置最大电流输出的外围
画了个测试板,抄的开发板电路,测试下来只能输出最大4V/4A,达不到8A输出,是因为电感用的1.5uH吗?好像没看到哪里有设置最大电流输出的外围
电流再往上增加是电压会跌落吗?还是纹波会变大?是什么模式?前级的电源功率够吧。
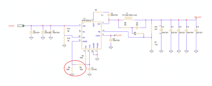
试了下降MODE悬空,去除R5/R6电阻,输出能达到4V,4.5A,再往上调输出就从3.88跌落到1V以下,感觉是触发某种限制了。
最开始是R5,R6全焊接,MODE按照图来说是100K引脚上拉到芯片得LDO输出,最大输出4V,4A,电流再调大,输出一样会跌落到1V以下
前级使用直流电源测试的,输出12V,电流限制在5A,可以带的动的,我做的测试版有MPS方案跟TI方案,带动两个电源,TI输出4V5A,MPS输出4V4A没问题,负载使用了两个直流负载