三年多前,我还在老东家的时候,曾经搞过一阵子低功耗蓝牙,所以原来为了调试方便,就购买了一款低功耗分析仪 。其技术特性如下所示,本期电路是从上面抄的:
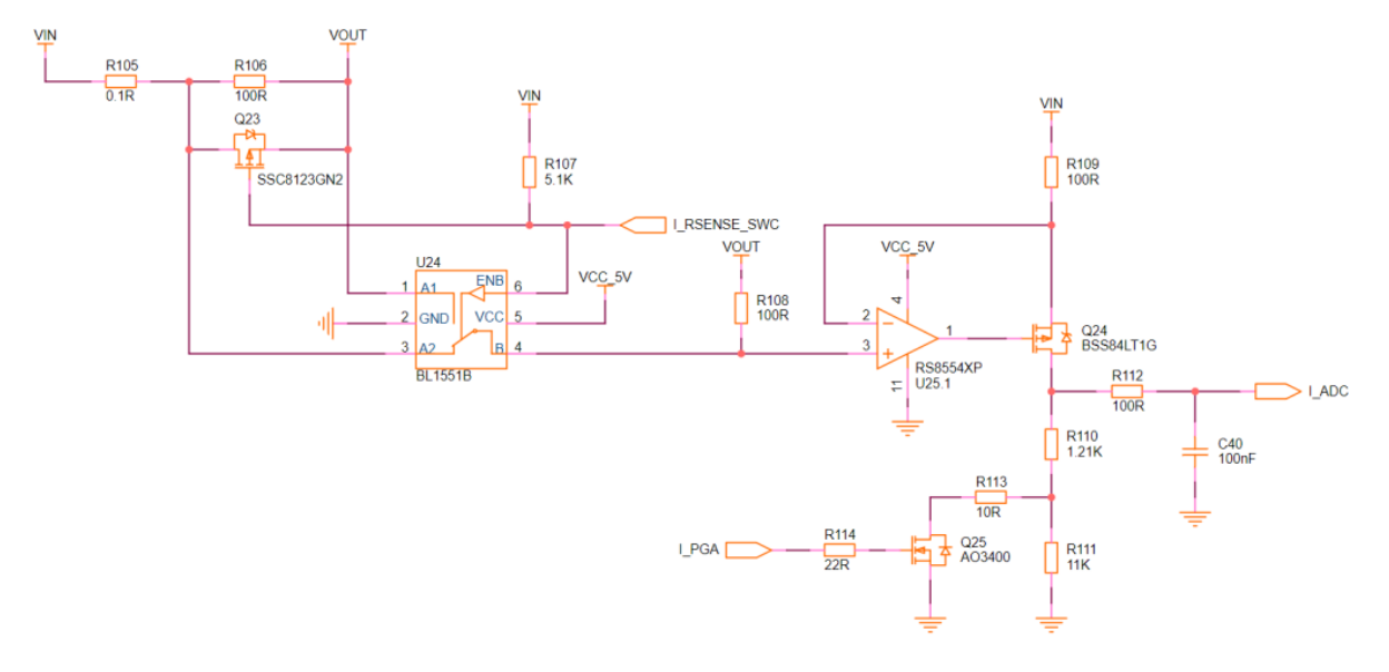
电路分析:
电流档位:200uA档位
此时I_RSENSE_SWC输出高电平,PMOS管Q23截止,电流采样电阻为100.1Ω;I_PGA输出低电平,NMOS管Q25截止,电流增益为122.1倍(12.21kΩ/100Ω);模拟开关连接到A1,I_ADC采集到的电流为12.22mV/uA,而单片机的ADC为12bit的ADC,ADC的电压分辨率为2500/2^12≈0.6mV,所以可以在这个200uA的量程下可以轻松实现0.5uA的分辨率。
电流档位:2mA档位
此时I_RSENSE_SWC输出高电平,PMOS管Q23截止,电流采样电阻为100.1Ω;I_PGA输出高电平,NMOS管Q25导通,电流增益为12.2倍(1.22kΩ/100Ω);模拟开关连接到A1,I_ADC采集到的电流为12.22mV/10uA。
电流档位:200mA档位
此时I_RSENSE_SWC输出低电平,PMOS管Q23导通,电流采样电阻为0.1Ω;I_PGA输出低电平,NMOS管Q25截止,电流增益为122.1倍(12.21kΩ/100Ω);模拟开关连接到A2,I_ADC采集到的电流为12.22mV/mA。
电流档位:2A档位
此时I_RSENSE_SWC输出低电平,PMOS管Q23导通,电流采样电阻为0.1Ω;I_PGA输出高电平,NMOS管Q25导通,电流增益为12.2倍(1.22kΩ/100Ω);模拟开关连接到A2,I_ADC采集到的电流为12.22mV/10mA。
总结:
这种分立元件搭建的电流采样的缺点就是元器件多,外围器件的离散性都会关系到整体产品的最终精度,并且共模电压得好好的去评估,需要选择合适的运算放大器。但是这个的优点也很明显,就是很灵活,就像这个电路中,可以通过切换Rsense电阻以及切换增益电阻来灵活的设置不同的量程。
这部分电流增益及采集到的电流是怎么算出来的?
还是没算出来 ![]()
R108有啥作用
Vr105+Vr106等于多少,有没有推导公式
算是一个上拉,让模拟开关切换过程中有个稳定值。这个电阻不是采样电阻,精度要求不高。
这个是和负载电流有关的等于
i(负载电流)*(R105+R106)
为什么负载电流*R105和R106
因为这个电流流向是从左往右的,有电流在电阻流过就会产生压降,所以要I*R









