【个人经验分享】两种快速放电电路分析及对比

本期分享两个快速放电电路,如果大家也有其他的快速放电电路,也欢迎补充分享。

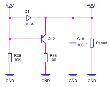
快速放电电路1:

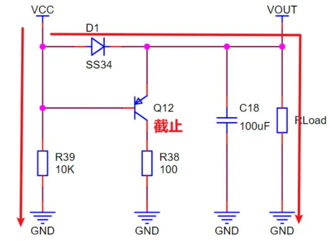
VCC供电时,二极管D1导通,三极管Q12截止,VCC通过二极管D1为负载供电,电流路径主要为下图红色所示,从电流路径也可以看出,这个电路的缺点就是在正常工作时电阻R39和二极管D1会额外的消耗能量

当VCC断电时,二极管D1截止,三极管Q12导通,电容C18的电通过三极管Q12和电阻R38释放。电流路径如下所示:

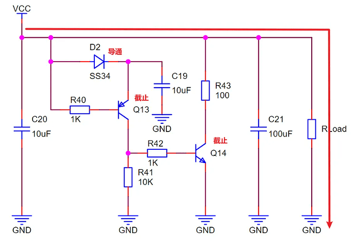
快速放电电路2:

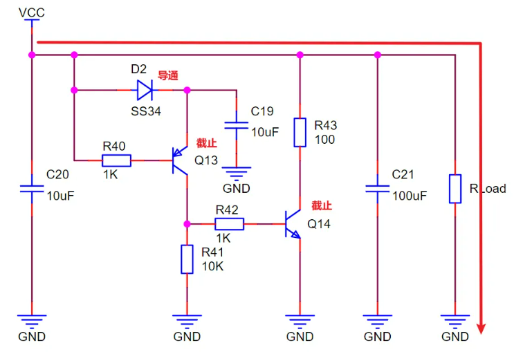
VCC供电时,二极管D2导通为C19储能,三极管Q13和三极管Q14截止,VCC直接为负载RLoad供电:

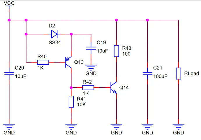
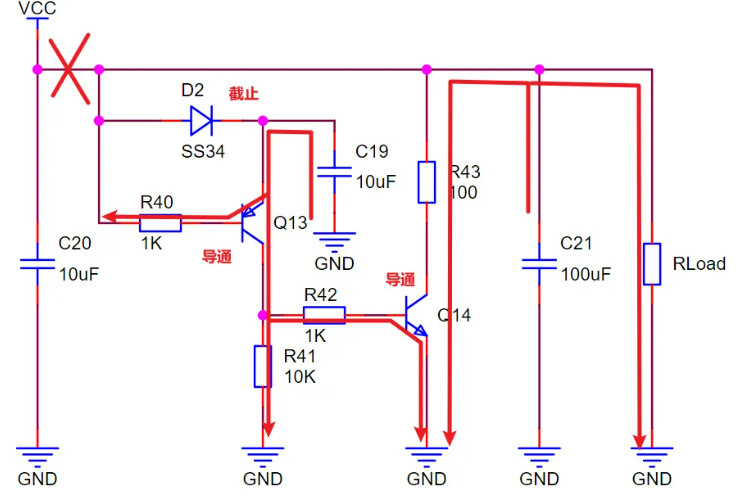
当VCC断电时,二极管D2截止,由于电容C19上存储有电,所以当负载电容上的电压下降到大概为VCC-Vd-Vbe左右时,三极管Q13会导通,从而控制三极管Q14导通,**负载电容C21上的电通过三极管Q14和电阻R43快速释放。**电流路径如下所示:

在上图中,可以根据实际需要适当调整三极管的基极电阻R40和R42,下拉电阻R41,放电电阻R43,以及储能电容C19的大小

总结:

在一些对这种负载电容释放电压时间有要求的场合,例如一些屏幕显示之类的地方可以使用这种电路,可以更快的释放负载电容上的电荷,达到快速放电的目的。