本期分享的是一个在网上看到的一个硬件工程师的笔试题,笔试题目如下所示:
那么我觉得这个问题提问的还是略微简单一些,因为单凭猜测很容易就可以猜出电流采样电阻是R7//R8也就是250Ω,然后再猜一下控制电压和被控电流的关系,盲猜一波最终答案是2V/250Ω也就是8mA。那么事实也确实如此,Iout输出的电流也确实是8mA。
熟悉恒流源的朋友一定可以一眼看出这个恒流源的拓扑类型,没错这个是一个Howland电流源的变种。关于Howland电流源之前也有写过几期。例如下面一个就是我之前抄的一个4~20mA上的Howland恒流源:
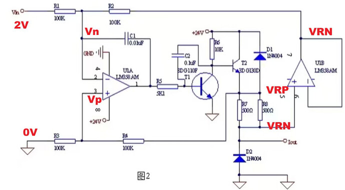
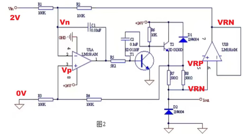
那么对比也可以看出,这个面试题和这个Howland电流源就是一个拓扑,只不过增加了一个三极管做了额外的转换。那么如何分析呢?我们可以按照如下思路去解析,很快而且很简单。我们先规定一下几点的电位名字,输入电压为2V,电压跟随器U1B的输出跟随同相输入端电压,都叫VRN:
那么根据叠加定理,我们可以知道以下信息:
Vn=(2V+VRN)/2
Vp=(0V+VRP)/2
那么我们又知道这个电路负反馈是成立的,所以就可以知道虚短成立,即Vp=Vn。所以我们可以知道:
(2V+VRN)/2=(0V+VRP)/2
2V-0V=VRP-VRN
那么这个电路设计为什么要加第一级三极管T1呢?因为看以往我抄的电路图都是直接运放之后就接了三极管扩流。那么我想这个T1是为了规避运放LM358的最大输出轨限制。因为LM358是一个非轨到轨输入输出的运放。而三极管扩流属于射极跟随。假设使用之前我抄的拓扑的话,那么最终输出的电压最大最大只能是24-1.35-Vbe-VR检流(假设Ib为50uA的话)。






