【个人经验分享】指夹式血氧仪原理图分析

本文主要介绍一款指夹式血氧仪的电路原理图,分析其电路实现原理,供大家参考学习。然后还有我搭的接收管部分的仿真电路,感兴趣的朋友惠存

血氧仪接收管仿真.rar (132.0 KB)

原理:

血氧仪中的LED发射管分别用红外光和红光透射手指,用光敏晶体管接收透射光。因为血管中的氧合血红蛋白和脱氧血红蛋白对这两种光吸收率不同,并且透射光的光强与吸收物质的浓度呈负相关,所以可以通过透射光的光强计算出血管中氧合血红蛋白和脱氧血红蛋白之间的比例,从而得到血氧饱和度。

电路图分析:

首先就是一键开关机电路,这个电路之前分析过,在网上也有很多博主的讲解,是一个实打实的老电路,不过也不得不说这个电路要想用好也得仔细选物料,不然也够喝一壶的。另外Q10的PMOS管最好在g和s极之间并联一个TVS之类的,毕竟电池端口这边换电池有可能静电损毁。MOS管的GS还是很脆弱的。

然后是LED灯的控制部分,采用了H桥+SINK类型恒流源的拓扑,RD-和RD+接到外面的LED灯,两个灯首尾相连,这样配合H桥就可以实现交替闪烁,例如Q1和Q3导通的时候红色LED亮,Q2和Q4导通的时候红外LED亮。再配合下面sink类型的恒流源就可以实现两颗灯的恒流控制。

两个管子发光的电流路径如下所示:

恒流值为ddg0/10R

然后是接收管这边,搭建了一个差分的跨阻放大器,然后再用一级差分比例放大电路转为单端输出(RC滤波后输出给AIN0+)。然后再经过一级反向比例放大电路(放大倍数为14.7倍)输出(RC滤波后输出给AIN2)。其中差分比例放大包含偏执电压Vbias。第二级反向比例放大包含偏执电压ddg2*11-Vbias*10。

然后我们主要分析这个三个运放组成的第一级放大电路,不要看到三个运放就以为是分立的仪表放大器哦,这个不是的(仪表放大器是从同相端输入以达到高输入阻抗的目的)。

下图是仪表运放和这个差分跨阻的对比图:

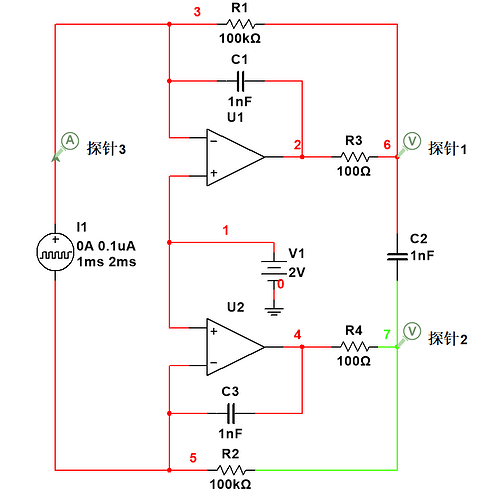
那么下面我们就分析这个差分跨阻放大器(名字我取的,我也不知道叫什么名字好)。通过仿真我们可以看到,可以简化成如下所示的仿真,由于红光LED和红外光LED是交替发光,所以可以等效为一个脉冲电流源(电流值会随血液中血氧浓度等参数发生变化)。我们为了更简化,就直接使用一个周期为2mS,脉冲为0.1uA的电流源简化代替接收管。搭建仿真如下所示:

然后V1为Vbais偏置电压。我们可以看到这个电路仿真输出探针1和探针2就是一个差分的电压信号输出(共模电压为Vbias为2V),跨阻放大的倍数就是光电流i*电阻100KΩ。

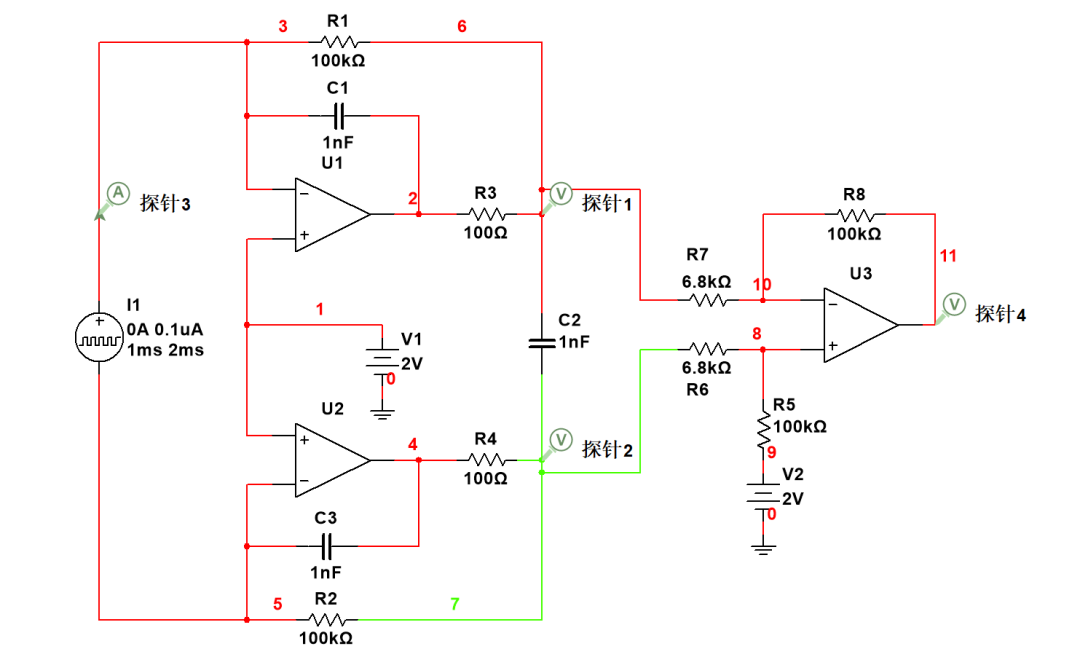
然后这个电路再经过后级的一级差分比例放大,就转化为了一个单端信号(2V偏执电压的脉冲信号)。这部分很好理解。仿真图如下所示:

好滴,那么本期的分享也就到此结束啦~接收管部分的仿真在顶楼有分享哦~感兴趣的朋友自己下载哦(仿真文件是Multisim14的)