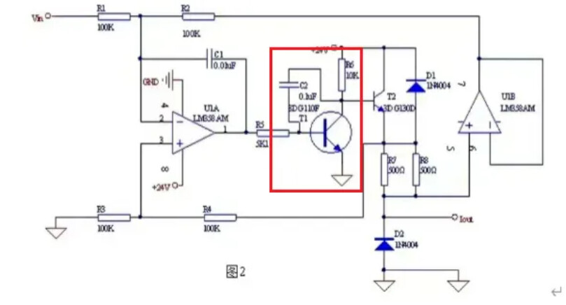
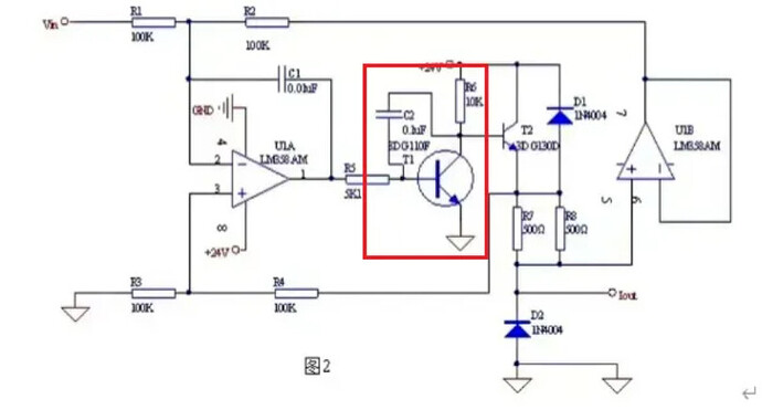
这个是朋友问我的,说这个图纸是ABB的一款变频器的4~20mA模拟输出的电路图,朋友的问题为,框起来的电路是什么作用?电路图大致如下所示:
那么我们也是逐步的进行分析,IN那个位置应该是一个PWM波形,然后后面的R174和C72为第一阶RC滤波器,后面R173和C71,R172和C73是与U11a组成一个二阶有源的Sallen-Key型滤波器;总共就是组成一个3阶的滤波器,将PWM转化为直流分量控制后级的电流源输出4~20mA。
Sallen-Key滤波器是1955年由R.P.Sallen与E.L.Key提出的一种由单个运算放大器和电阻、电容组成的低通滤波器。它是一种二阶有源滤波器拓扑结构,属于电压控制电压源(VCVS)类型,以其结构简单、性能稳定而受到广泛应用下图是Sallen-Key型滤波器的典型应用图,供大家参照:
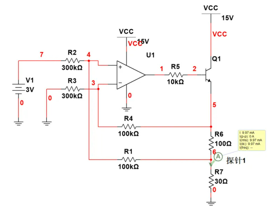
然后看完前级的滤波电路后,我们就可以看后级的恒流源电路了,从这个恒流源电路的拓扑很多小伙伴应该可以一眼看出,这个是一个Howland电流源的拓扑的扩流版(没错,又是他)之前写过一个面试题也是Howland电流源的非常规扩流版,电路图如下:
那么简化的图看懂了,我们就继续分析下一个问题,为什么要额外加两个二极管?其实这个是为了补偿运放不能输出轨到轨的问题,所以加了两个二极管补偿掉这运放不能输出到的范围,下图是运放输出范围(来自数据手册),换而言之,如果使用的是轨到轨输出的运放,则不需要增加这个补偿二极管:
好滴,那么本期的分享也就到此结束啦~感谢你的阅读哦
周末愉快!!







