MPQ8636无法获得预想电压

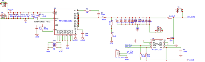
原理图如上,预想vout=0.6×13=7.8v,实际只有2.3v不知是何问题

您好,请问您有尝试过减少或者去除输出的陶瓷电容吗

刚刚尝试移除两个陶瓷电容后,情况并没有变化

麻烦您测试一下SW节点、FB节点和输出电容上的波形,感谢

好的,我去测试一下看看,图片没用发表完全,我在FB节点还有一个电阻至VDAC预想通过VDAC来控制vout,现在测试vdac没有任何输入,不知这部分有影响吗?