【个人分享】两个0-10V输出电路设计思路及技术分享

前言

在工业领域用的最多的模拟量输出有这几种常用的传输方式:

4~20mA、0~5V、0~10V、脉冲输出

本期分享的是其中的0~10V输出电路的几个电路原理图。这几个电路图有一个共性,那就是都是通过PWM转化为0~10V输出(工程上使用这种控制逻辑也更多,因为往往这种控制都需要数字隔离,所以PAC是常见的最优解)。

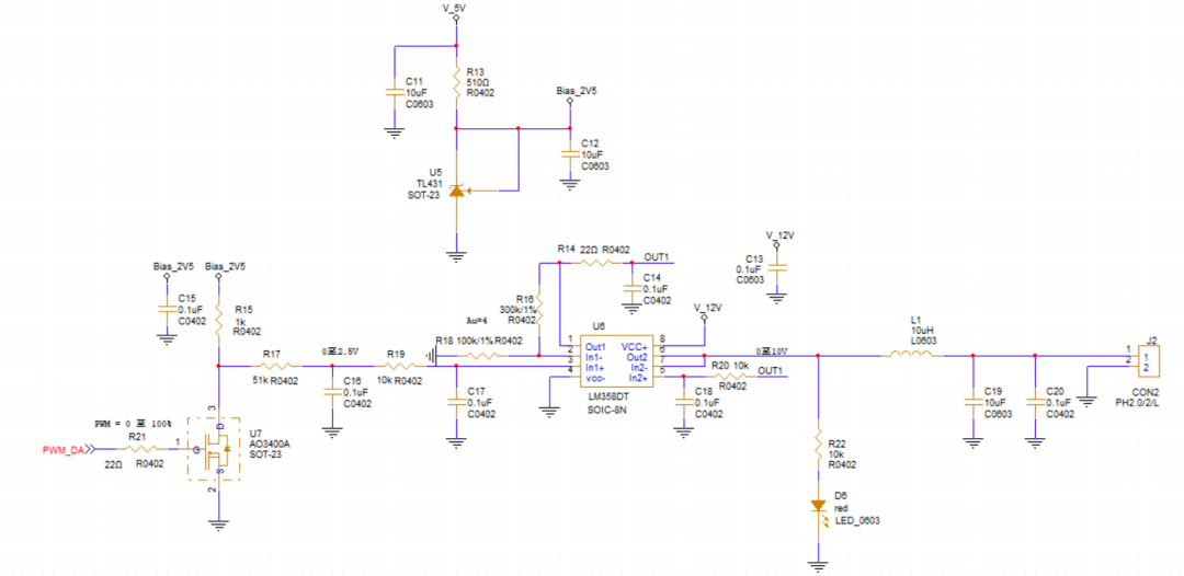
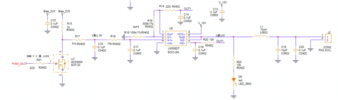
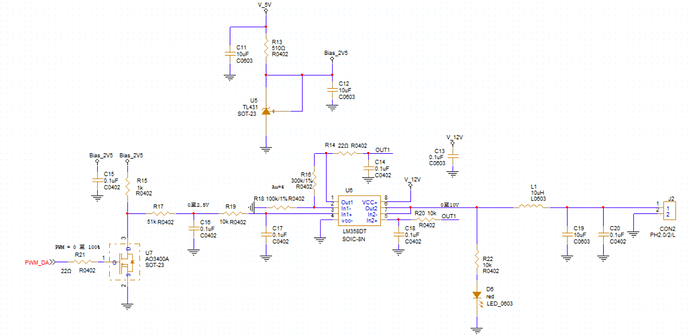
方案1:一个开源的0~10V输出电路

这个电路使用TL431作为基准源, 输出2.5V的基准电压。左下角的单片机控制MOS管,本质上也算是一个电平转换, 将单片机输出的PWM变为精准的2.5V占空比0%~100%的PWM。

然后这个信号再给到一个 二阶的RC滤波器滤掉高次谐波,保留直流分量 0-2.5V电压(类似DAC),这部分在之前推文写的PWM做DAC里有过介绍。

然后这个 直流分量(0~2.5V) 再给运算放大器处理,下图的运算放大器器第一级是一个4倍放大的同相比例放大,将0~2.5V放大到0~10V ,然后再过R22和C14的RC滤波后再过R20和C18的RC滤波后,接到第二级运算放大器,第二级运算放大器接为了一个 电压跟随器 。然后第二级运算放大器再接L1和C19,C20的LC滤波后输出给后级。

方案2:抄的手持信号发生器0~10V输出电路

这个电路的思路实际上和第一个思路类似,主要思路都是将单片机的3.3V幅值PWM转化为2.5V幅值PWM(因为单片机是LDO供电,一般这个LDO的输出电压不准,尤其是高低温下的温漂往往很大,所以需要转化为基准电压的方波)。然后再将这个基准后的2.5V的PWM经过二阶RC滤波之后转化为一个DAC信号,再通过一个同相比例放大器放大四倍之后再经过一级RC滤波和TVS保护之后输出0~10V电压

第二种我认为比第一种更好,因为我感觉这种逻辑门的高低温特性(从高低温下的开关速度)会优于MOS管做的电压转化。:grin:

这俩方案的最终输出精度会因为运放的失调电压、失调电流的温漂,基准源的温漂、逻辑门输出幅值的温漂、外围电阻器的温漂等等因素而很难控制。下图是我截图的方案1和方案2精度受制约一些温漂参数:

image

常见0-10V PWM积分然后运放放大。为了获取低温漂高性能的0-10V,需要用到PWM+电平转换+运放+精密电阻。