【2025电源模块创意大赛】固态硬盘核心供电解决方案-(3)各部分功能说明

书接上文:

【2025电源模块创意大赛】固态硬盘核心供电解决方案-作品提交(开篇) - 集成电感功率模块 - MPS技术论坛

【2025电源模块创意大赛】固态硬盘核心供电解决方案-作品简介 - 集成电感功率模块 - MPS技术论坛

本文为固态硬盘核心供电解决方案作品的第三篇文章,主要介绍各部分的主要设计实现和测试数据

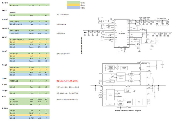
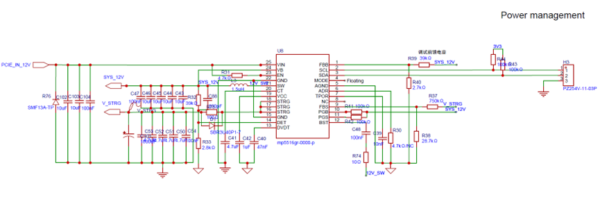
3.1 MP5516

3.1.1 芯片简介

MP5516 是一款专为企业级固态硬盘(SSD)设计的单片式电源管理芯片,核心功能是实现能量存储与释放管理。

  • 输入电压范围:2.65V~16V,覆盖主流 SSD 供电需求。

  • 可配置软启动时间(tSS)和启动延迟时间(tTPOR),防止启动时的浪涌电流。

  • 存储电压(VSTRG)最高可配置至 36V,boost 充电电流支持 I2C 调节。

  • 自动在 “boost 充电模式”(给存储电容充电)与 “buck 释放模式”(断电时释放能量)间切换,依赖系统电压调节。

  • buck 释放模式下采用恒定导通时间(COT)控制,开关频率(fSW)可配置,确保稳态运行时电压跌落小。

  • 通过 I2C 接口实现状态监控、参数配置及电容健康测试;内部 ADC 实时监测输入电压、电流及功率。

MP5516的输入为外部电源,输出为SYS_12V(+12V)电压,同时通过boost功能升压到V_STRG(33V)给储能电容进行充电。

当外部输入关闭时,V_STRG降压输出9V,此时SYS_12V变为了SYS_9V, 通过9V给后级负载进行供电。

3.1.2 引脚配置

3.1.3 测试数据
(a)上电&下电波形

①上电波形:外部电源供电+12V,MP5516进行boost工作模式,V_supply给后级V_BUS供电,同时给储能电容V_STRG进行充电

②保险丝复位延迟时间设置TPOR=3.4ms,实测为3.46ms

① VBUS上升斜率设置值T_DVDT=6.58ms,实测值6.13ms

④下电波形:关闭外部输入时,MP5516进行buck工作模式,V_STRG(33V)降压V_BUS(9V),后级负载掉电保持500ms

(b)连续上下电测试

① 上电1s,掉电500ms,连续上下电

② 上电2s,掉电500ms,连续上下电

(c)输入过/欠压测试

MP5516的过压和欠压保护电压是由MODE引脚设置的,MODE引脚设定电子保险丝的欠压锁定(UVLO)保护阈值和钳位电压(VCLAMP),这里为第三种配置

同时在“Output Clamp Voltage (VCLAMP) and Over Voltage Protection (OVP)”章节介绍钳位电压VCLAMP,如果VBUS超过VOUT_OVP,钳位电路会将VBUS拉至VCLAMP。

① 过压保护

使用外部电源逐渐增加输入电压时,可以看到过压保护分为两个阶段:

阶段一:输入电压从12V增加到13.2V时,触发过压保护逻辑,MP5516会关闭V_STRG,停止boost功能。

阶段二:电压持续增加到14时,触发钳位保护逻辑,MP5516将输入电压固定在13.2V,即使输入电压继续增加。

② 欠压保护

UVP保护逻辑实测与数据手册中存在出入,UVP也存在两个阶段:

阶段1:输入电压从12V降低到9.16V时,触发过压保护逻辑,MP5516同时关闭V_STRG和VBUS,但经过3.2us后再次将VBUS开启。(不知道这个电压跌落是否符合预期)

阶段2:输入电压从9.16V降低到7.75V,将VBUS彻底关闭。

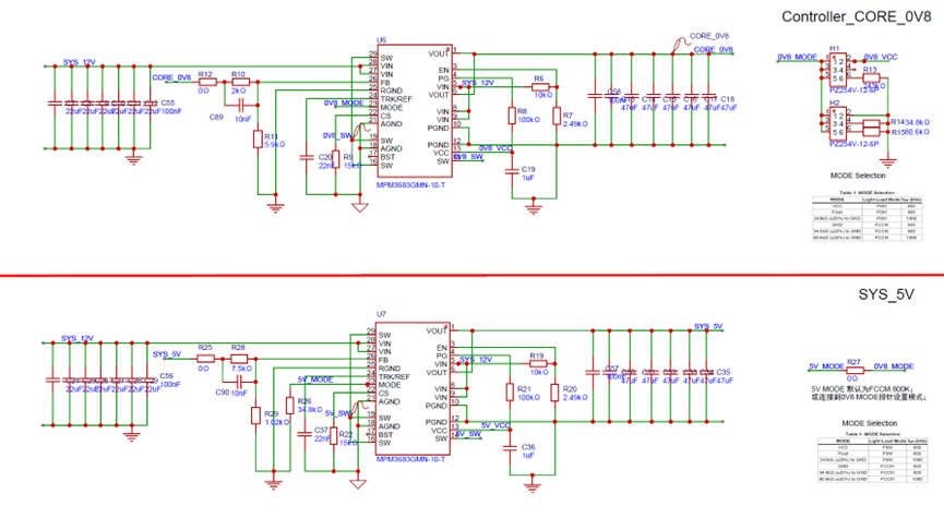
3.2 MPM3683-10

3.2.1 模块简介

MPM3683-10 为全集成 DC/DC 降压电源模块,核心优势是高集成度与易用性,可提供 10A 持续输出电流(IOUT),集成了 DC/DC 转换器、功率电感及无源元件。

l 输入电压(VIN):外部 3.3V 偏置时 2.7V~16V;内部 / 外部 3.3V 偏置时 4V~16V

l 输出电压(VOUT):0.6V~5.5V,支持差分 VOUT 远端采样(提升输出电压精度)

l COT 控制实现超快负载瞬态响应,稳定支持零 ESR 输出电容(如 MLCC)

l 可选脉冲跳跃模式(PSM,轻载高效) 或强制连续导通模式(FCCM,强制连续导通)

l 开关频率(fSW):通过 MODE 引脚配置为 600kHz/800kHz/1000kHz

l 可配置软启动时间(tSS):通过 TRK/REF 引脚外接电容调整

在本次设计中使用了两颗MPM3683-10,一颗输出0.8V给控制器供电,一颗输出SYS_5V给MPM54524进行供电。

3.2.2 引脚配置

这里仅展示0.8V输出的配置情况,5V输出只需更改分压电阻即可。同时原理图设计中预留了模式选择引脚,可以比较不同模式下的性能。

3.2.3 测试数据
(a)静态电流

MPM3683可以设置为PSM和FCCM模式,通过静态电流对比可以直观看到PSM的功耗优势。左侧为PSM=600k时的静态电流6.3mA,右侧为FCCM=600k时的静态电流21mA,两者差距约三倍。

(b)输出电压精度

MPM3683在不同输入和不同负载都表现出了很好的电压调整率,以下分别测试了在0.8V输出和5V输出下的数据。

Vout=0.8V:可以看出在不同输入下,随着电压随着负载电流的增加而上升,与数据手册和实际应用是相符的.

Vout=5V:在12V和16V输入下,电压表现的极为稳定;虽然在6V输入下,电压有20mV的跌落,但这个表现在8A输出电流下已经足够好了

(c)电源效率

从0.8V输出时效率曲线可以得出:

①PSM比FCCM在轻负载(Iout<1A)下效率更高,负载电流高于1A后,效率几乎一致;

②不论是PSM和FCCM,随着频率升高,效率逐渐降低;

① 不论是PSM和FCCM,负载电流在2-4A时效率最高;

可以看出在0.8V输出下整体效率比较低,最高只有82.7%,与数据手册中提供的效率曲线存在差异,一方面可能是PCB布局做的不够好,二是输出电压不同(数据手册中为1V输出)

数据手册:VIN=12V,Vout=1V时的效率曲线

下图为5V输出时的效率曲线,可以看出效率整体到90%,与数据手册的曲线相近

数据手册中效率曲线:

(d)电压纹波

纹波测试使用了DC+Offset的方式,可以看出MP3683在轻载和重载下都提供了非常好的输出纹波,输出电流8A下,纹波只有7mV左右。

(e)动态响应

动态响应测试了0-5A和2-4A两种电流阶跃的情况,两种情况下都有很明显的电压下冲.

这个环路表现不够好,后面还需要进行继续调试,调试方向:

①更改前馈电容CFF,看是否有改善

②增加输出滤波电容,看是否有改善

③复测5V输出下的动态响应

请问固态硬盘相较于机械硬盘有哪些优缺点呢?

请问固态硬盘一般有多少个电源轨呀?

通常有15-20个左右

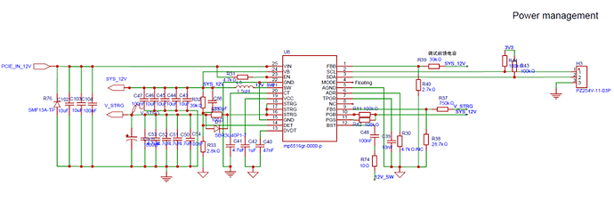
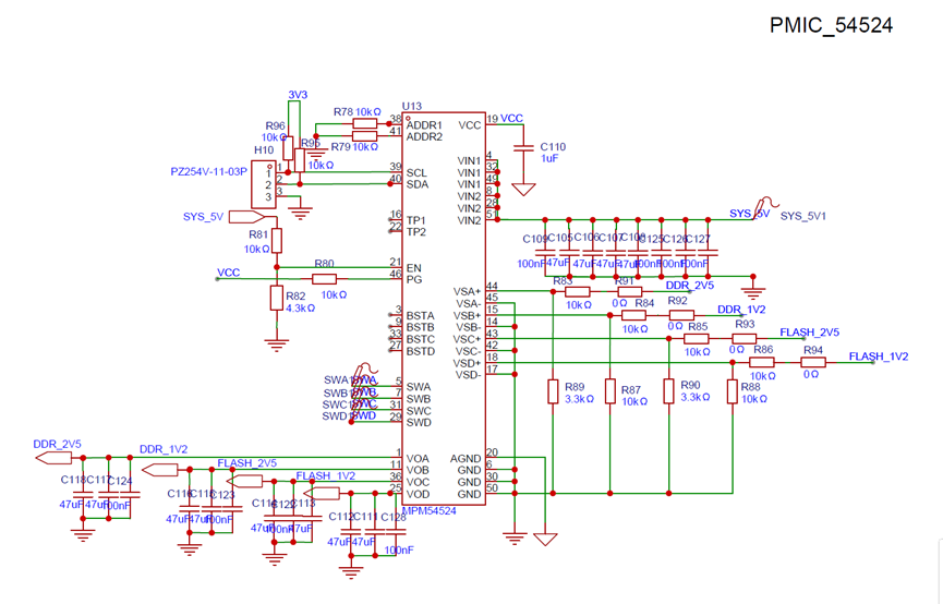
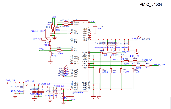
3.1 MPM54524

3.3.1 芯片简介

MPM54524 是一款集成四通道 5A 电源模块,内置四通道降压调节器(Buck A/B/C/D),单通道输出 5A,采用恒定导通时间(COT)控制,实现超快瞬态响应。适用于对供电稳定性、灵活性和集成度要求较高的场景。

l 4V至16V宽输入电压范围,最高3.6V输出电压,输出电压可通过 I2C 总线动态调节,或通过MTP预设;

l 支持四通道并联(被动电流均流);Buck A 与 Buck B 可工作于交错模式,并联输出达 10A(主动电流均流)

l 可选脉冲频率调制(PFM)/脉冲宽度调制(PWM), 可配置开关频率(fSW):500kHz至1000kHz;

l 全覆盖保护机制,包括欠压锁定(UVLO)、过流保护(OCP)、过压保护(OVP)、欠压保护(UVP)及热关断(Thermal Shutdown)

本次设计中MPM54524输入为SYS_5V,输出A-D分别设置为2.5V/1.2/2.5V/1.2V,开关频率采用默认配置FCCM=1000kHz,同时预留了IIC调试接口。

3.3.2 引脚配置

3.3.3 测试数据

MPM54524共有四个通道CHA-CHD,本次测试数据主要以CHA通道为主

(a) 输出电压精度

这里设置的四通道电压分别是:1.205V、1.2V、1.205V、1.2V,但是MPS官方GUI和我自己DIY的GUI读取到的电压不一致,很奇怪?

官方GUI:

DIY GUI:

image

(b)电压纹波

CHA通道提供了很小的输出纹波,在满载5A的情况下纹波只有22.5mV

(c)动态响应

动态响应测试了0.5A-4.5A和2A-4A两种电流阶跃的情况,在大电流动态时电压波动有点大

(d)电源时序

上电:

下电:

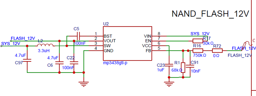
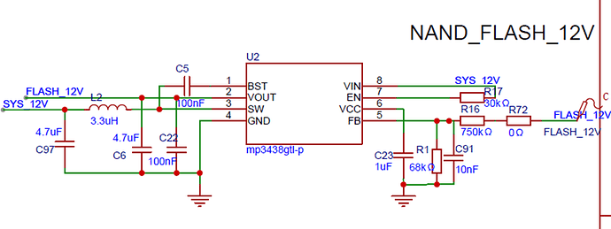
3.4 MP3438

3.4.1 芯片简介

MP3438GTL 是 MPS推出的高集成度升压转换器,主打宽电压范围、高效率及小型化,适用于多种电压升压场景。

宽输入电压范围:启动输入电压覆盖 2.7V~16V,可适配多种低电压与中电压电源场景,满足不同设备的供电需求。

高集成度与简化外围设计:内置低导通电阻(RDS (ON))的高侧 MOSFET(HS-FET)与低侧 MOSFET(LS-FET),无需外部肖特基二极管,同时集成内部软启动、补偿电路及 BST bootstrap 供电功能。

高效运行与多模式适配:效率可达 91% 以上,轻载时自动进入省电模式(PSM)以降低开关损耗,当输入电压(VIN)超过设定输出电压(VOUT-SET)时,自动切换至直通模式维持高效率。

本次设计中MP3438输入为SYS_12V,输出为FLASH_12V,此时工作在直通模式。

当外部输入关闭时,SYS_12V变为9V,此时工作在升压模式。

3.4.2 引脚配置

3.4.3 测试波形

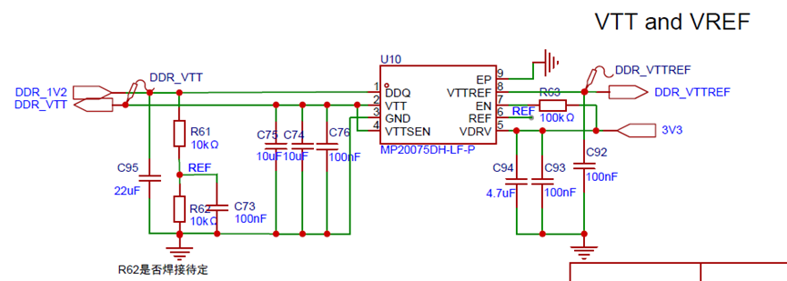
3.5 MP20075

3.5.1芯片简介

MP20075 是一款精密的DDR2/3/3L/4终端低压差(LDO)调节器,可为终端提供精确的VREF/2跟踪电压。VTT-LDO 输出可提供高达 3A 的灌/拉电流。

l VDDQ 输入电压范围 1.05V-3.6V,VTT-LDO 输出可提供3A 灌 / 拉电流;

l 仅需 20μF(2×10μF)陶瓷输出电容即可实现快速瞬态响应,VDRV 引脚需 4.7μF 旁路电容,REF/VTTREF 引脚需 0.1μF 旁路电容;

l 内置分压器,实现 VTT、VTTREF 对 VREF/2 的精确跟踪,VTTREF 为系统提供 10mA 驱动能力的高精密缓冲器输出;

本次设计MP20075输入为VDRV=3.3V和VDDQ=1.2V,输出分别为VTT=0.6V和VTTREF=0.6V,分别给DDR的参考电压供电。

3.5.2引脚配置

3.5.3测试波形

1.MP5516 欠压保护 (UVP) 逻辑的实测偏差

MP5516的UVP逻辑实测值与数据手册存在出入,建议核对MODE引脚配置,重新检查MODE引脚的实际电压,确保其符合预期的UVLO阈值。确认VIN下降速率,某些电源芯片的保护逻辑对VIN的下降斜率敏感。应在不同下降速率下进行测试,以确认9.16V时的瞬时行为是否由斜率引起。可以看看VBUS和VSTRG上的去耦电容和储能电容的大小。瞬时掉电/重启可能是由于保护逻辑启动后,储能电容上的残余能量导致VBUS快速恢复,触发重新开启。
2.环路问题

MPM3683-10采用LCOT控制,COT 控制器的主要优势是超快的负载瞬态响应,但其性能高度依赖于输出电容ESR和环路补偿。电压下冲主要发生在负载电流突然增加,我觉得根本原因在于:控制环路响应速度不足,虽然LCOT控制很快,但如果内部/外部补偿设计不当,反馈信号检测到电压跌落并开始增加占空比的时间仍然存在延迟。输出电容储能/ESR不足: 在控制环路响应之前,瞬态电流主要由输出电容提供。如果电容的容量不足,或者等效串联电阻ESR过高,会导致电压快速跌落。

可以将0.8V和5V输出端的MLCC电容数量增加10%到30%,并确保使用的是X7R材质的低ESR/ESL电容。另外仔细检查MPM3683-10输出到负载点的功率路径走线是否宽且短,特别是输出电容与芯片和负载之间的连接。不良的布局会引入额外的电感,导致动态响应恶化。

好规整有条理的帖子

先生慧眼识珠 :upside_down_face: ,谢谢