你好,我在使用MP2143DJ产生1.8V的电压的时候,SW的波形是下面的这个样子,改变负载,从0.5A增加到2A,波形基本都是这样子,没出来方波,在输出端测量纹波,纹波的峰峰值达到了100mv,是正弦波一样的波形,频率也不是1.2M的开关频率。请问如何进行调整?
你好,我在使用MP2143DJ产生1.8V的电压的时候,SW的波形是下面的这个样子,改变负载,从0.5A增加到2A,波形基本都是这样子,没出来方波,在输出端测量纹波,纹波的峰峰值达到了100mv,是正弦波一样的波形,频率也不是1.2M的开关频率。请问如何进行调整?
上午好,看起来是出现大小波了,应该是环路控制出现了问题,参考论坛的以下链接:
电路中SW出现大小波可能有以下几种原因:
• 负载变化
• 输入电压不稳定
• 环路控制和补偿设计不当
• PCB布局布线不合理
你好,MP21432DJ这个芯片,好像没有控制它环路的引脚,那如何进行调整呢?
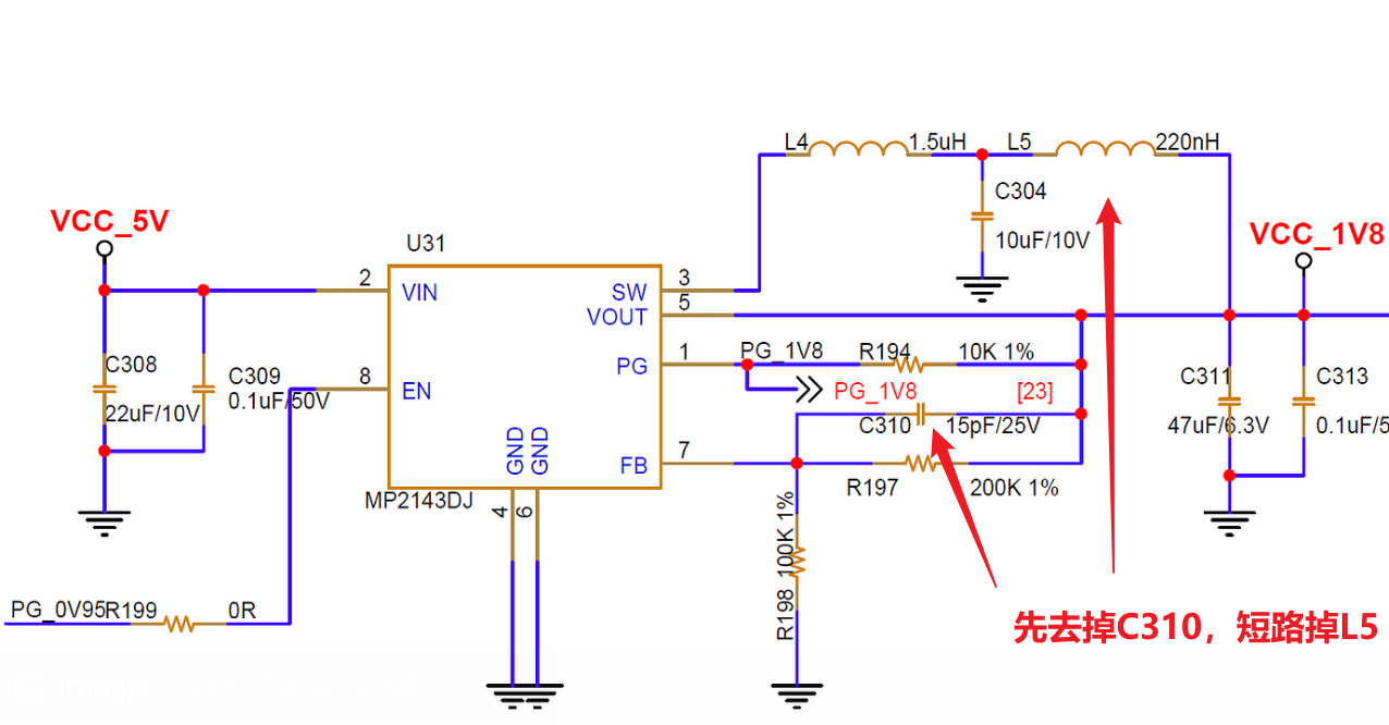
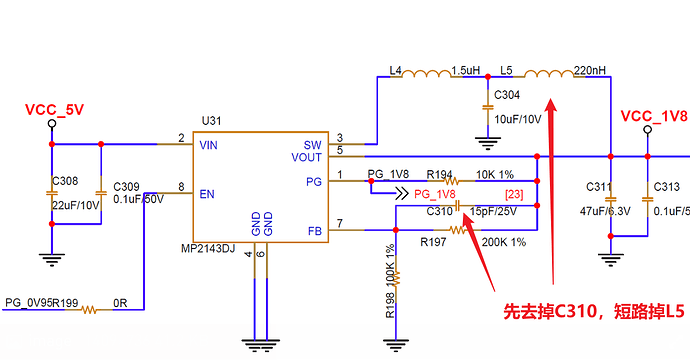
先把C310去掉,在短路掉L5再试试看,测一下。
先确定你的C310是正确的容值,或者先去掉这个